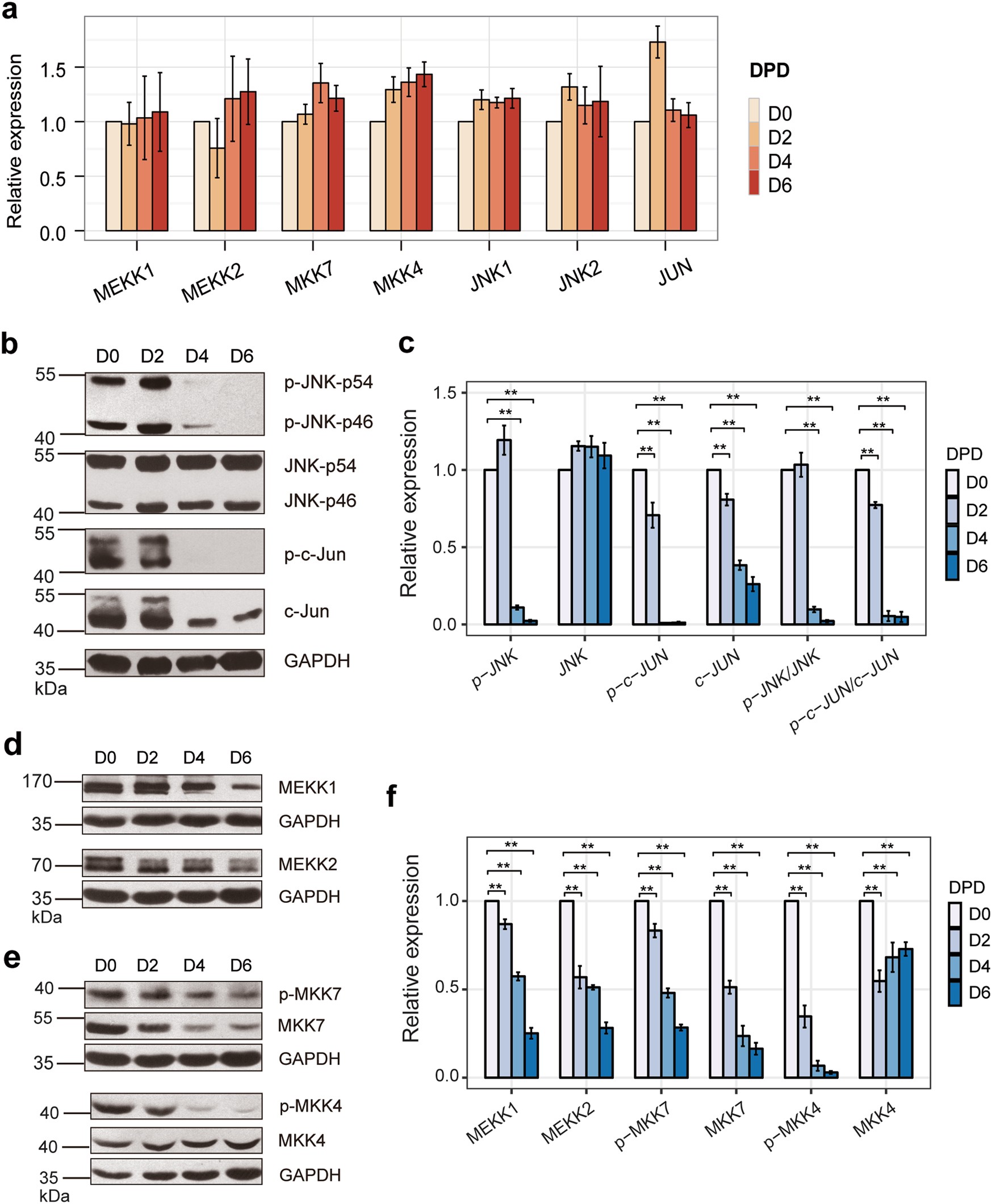
Fig. 2

The key factors of JNK/MAPK signaling pathway are downregulated at the post-transcriptional level during muscle differentiation. a qRT-PCR assays of six key factors of the JNK/MAPK signaling (MEKK1, MEKK2, MKK7, MKK4, JNK1/2, and JUN) in C2C12 cells before and after differentiation. D0 represents cells in growth medium and D2, D4, and D6 represent cells switched into differentiation medium for 2, 4, or 6 days. b, d, e Western blotting for six JNK/MAPK signaling key factors (JNK and c-JUN, MEKK1, MEKK2, MKK7, and MKK4) and their phosphorylated forms (p-JNK and p-c-JUN, p-MKK7 and p-MKK4) in C2C12 cells before and after differentiation. c, f Relative expression in b, d and e were calculated, respectively. GAPDH was the internal control. Values are means ± SEM. The statistical significance of difference between two means was calculated with the t-test, *p < 0.05; **p < 0.01