Fig. 1
From: Polycomb protein family member CBX7 regulates intrinsic axon growth and regeneration

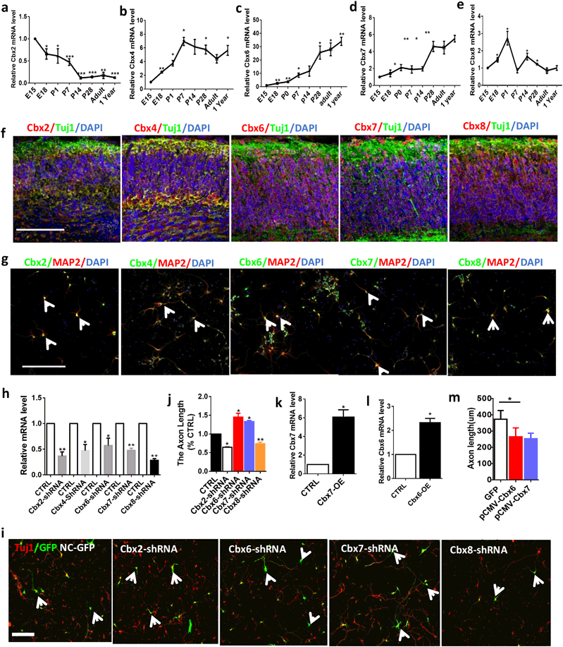
CBX family genes are developmentally regulated during cortical development and differentially affect axon growth of embryonic cortical neurons. a–e Relative Cbx2, 4, 6, 7, and 8 expression levels in mouse cortical tissues during development from embryo to adult (n = 4, *p < 0.05, ** p < 0.01, ***p < 0.001). f Representative immunostaining images of CBX2, 4, 6, 7, and 8 with TUJ1 in E15 embryonic cortex tissues (TUJ1, green; CBXs, red). Scale bar, 100 μm. g Representative images of cultured E15 cortical neurons that electroporated with either NC-GFP plasmid or Cbx -shRNA-GFP vector at DIV 4. Neurons were immunostained with Tau-1 antibody, an axonal marker (red). Scale bar, 100 μm. h Cbx 2/6/7/8-shRNA-GFP vectors are efficient for knocking down corresponding CBX family member. RT-PCR data showed that the mRNA levels of CBX family member genes were dramatically decreased in E15 cortical neurons after 3 days of Cbx -shRNA vector electroporation (n = 3, *p < 0.05, **p < 0.01). i Representative images of E15 cortical neurons that electroporated with either NC-GFP plasmid or CBX-shRNA-GFP vector at DIV 4. Neurons were immunostained with Tau-1 (red). j Quantifications of axon length of E15 cortical neurons that were knocking down of CBX2, 6, 7, and 8 (n = 360 for control, n = 424 for Cbx2-shRNA, n = 322 for Cbx6-shRNA, n = 335 for Cbx7-shRNA, and n = 382 for CBX8-shRNA). Scale bar, 100 µm. (n = 3 repeats, *p < 0.05, ** p < 0.01). k. Cbx 6 mRNA level is increased after electroporation of Cbx6 overexpression plasmid (pCMV-Cbx6) into E15 cortical neurons (n = 3, *p < 0.05). l Cbx7 mRNA level is increased after electroporation of Cbx 7 overexpression plasmid (pCMV-CBX7) into E15 cortical neurons (n = 3, *p < 0.05). m Quantifications of axon length of overexpression Cbx6 and Cbx7 in E15 cortical neurons compared with control (n = 307 for control, n = 299 for Cbx6-OE and n = 329 for Cbx7-OE). (n = 3, *p < 0.05)