Fig. 2
From: Polycomb protein family member CBX7 regulates intrinsic axon growth and regeneration

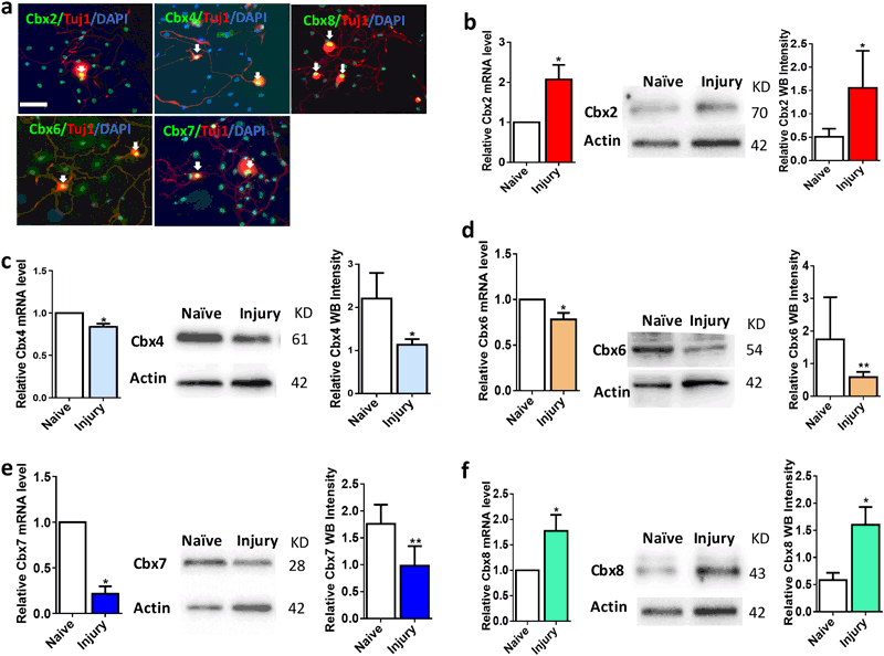
The expression levels of CBX family genes in adult DRG neurons are significantly responded to sciatic nerve injury in vivo. a Cultured adult DRG neurons were immunostained with CBX2/4/ 6/ 7/8, the neuronal marker Tuj1, and the nuclear marker DAPI. It is noteworthy that CBX proteins are mainly localized in the nucleus of DRG neurons (white arrowheads). b–f Comparison of CBX family members’ expression levels between naive and injured DRG tissues. b, Cbx2; c, Cbx4; d,Cbx 6; e,Cbx 7; f Cbx8. Left panel: quantification of CBX mRNA expression level (n = 5, *p < 0.05). Middle and right panels: western blotting and quantification of CBX protein levels (n = 6, *p < 0.05)