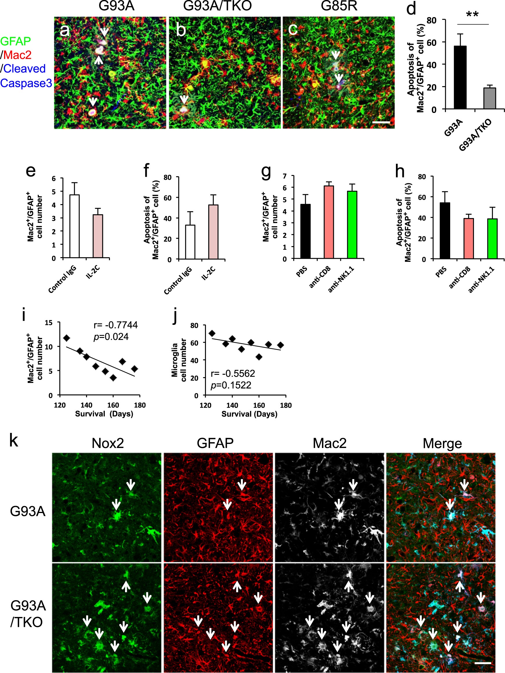
Fig. 6

The TRIF pathway is involved in eliminating abnormal Mac2-positive astrocytes, and the number of these cells is negatively correlated with survival time of ALS mice. a–c Representative images of triple-immunofluorescence staining for GFAP (green), Mac2 (red), and cleaved caspase-3 (blue) in lumbar spinal cord sections from the indicated genotypes at disease end stage. Most Mac2-positive astrocytes were also immunopositive for cleaved caspase-3 (arrows) in SOD1G93A (G93A) mice, but they were rarely immunopositive for cleaved caspase-3 (arrow) in SOD1G93A/TRIF−/− (G93A/TKO) mice. Similar caspase-3-positive Mac2-expressing astrocytes were also observed in SOD1G85R mice (G85R). Scale bar, 50 μm. d Percentages of cleaved caspase-3-positive Mac2-expressing astrocytes quantified by triple-immunofluorescence staining as shown in a and b (n = 4 per each genotype). Data are presented as mean ± SD and compared by Welch’s t tests. **p < 0.01. e, g The number of Mac2-positive astrocytes was not significantly altered in IL-2C-injected, anti-CD8-injected, or anti-NK1.1-injected SOD1G93A mice as compared to control IgG-injected or PBS-injected mice at disease end stage. Average number of Mac2+/GFAP+ astrocytes is plotted. Data are presented as mean ± SD. f, h Percentages of cleaved caspase-3-positive Mac2-expressing astrocytes were quantified by triple-immunofluorescence staining for GFAP, Mac2, and cleaved caspase-3 (n = 3 per each genotype). Data presented as mean ± SD. Mac2+ astrocytes (e, g) or cleaved caspase-3+/Mac2+ astrocytes (f, h) were counted per unit area of ventral horn for each spinal cord section (six sections per mouse, n = 3 mice per each genotype). i, j Correlation plots (i) between average number of Mac2+/GFAP+ astrocytes and survival times (r = −0.7744 and p = 0.024) and (j) between average number of microglia and survival times (r = −0.5562 and p = 0.1522) in SOD1G93A/TRIF−/− female mice (n = 8). Mac2+ astrocytes and microglia were counted per unit area of ventral horn for each spinal cord section (six sections per mouse) and correlations evaluated by Pearson’s correlation test. k Representative images of triple-immunofluorescence staining for Nox2 (green), GFAP (red), and Mac2 (white) in lumbar spinal cord sections from the indicated genotypes at disease end stage. Number of activated microglia (GFAP−/Mac2+ cells) and Mac2-positive astrocytes (GFAP+/Mac2+ cells, arrows) were increased in SOD1G93A/TRIF−/− (G93A/TKO) mice and Mac2-positive astrocytes were also immunopositive for Nox2. Scale bar, 50 μm