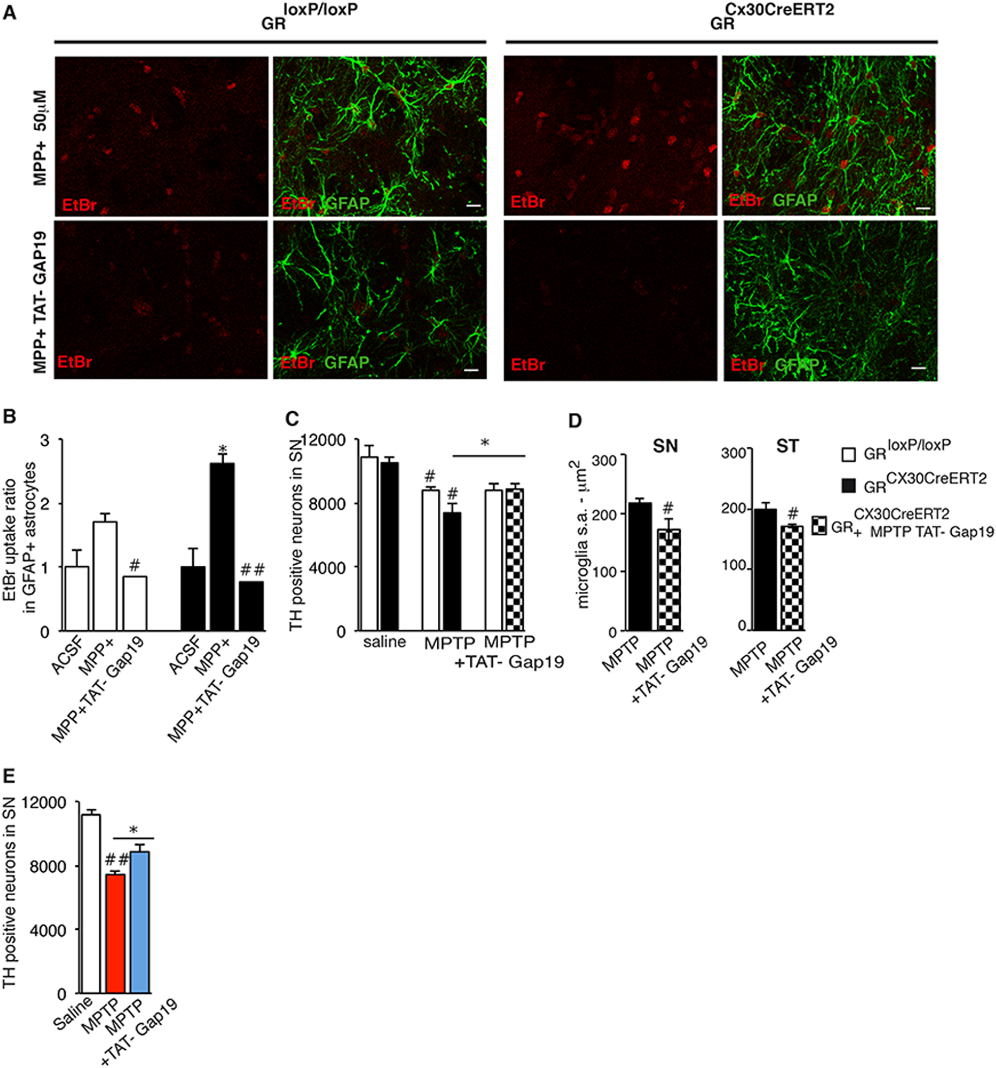
Fig. 7

Specific inhibition of Cx43 hemichannel activity by TAT-Gap19 protects DNs and reduces microglial reactivity, particularly in astrocytic GR mutants, in response to MPTP neurotoxicity. a Representative fluorescence images of midbrain slices derived from control and GRCx30CreERT2 mutant mice showing GFAP+ astrocytes (green) and EtBr uptake (red) after 2 h of treatment with MPP+ (50 μM), and after 30 min of pre-treatment with TAT-Gap19 (300 µM). Scale bar, 5 μm. b Quantitative data of experiments as illustrated in panel a showing almost complete inhibition of EtBr uptake both in control and mutant midbrain slices. # p < 0.05 control MPP+ vs controls MPP+ TAT-Gap19; ##p < 0.01 mutant MPP+ vs mutant MPP+ TAT-Gap19. *p < 0.05 control vs mutant slices in the presence of MPP+, error bars represent SEM, n = 5–6/group. c Quantification of TH + neurons in SN 3 days after saline or MPTP intoxication, with or without TAT-Gap19 injections. In vivo TAT-Gap19 treatment protects SN DN degeneration in GR astrocyte mutant mice. #p < 0.05 saline vs MPTP; *p < 0.05 mutant MPTP vs mutant MPTP TAT-Gap19, error bars represent SEM, n = 5 mice/group. d Iba1 + microglial surface area (s.a) in SN and striatum (ST) of control and astrocyte GR mutant mice after MPTP with or without TAT-Gap19 injections. TAT-Gap19 inhibits microglial hypertrophy in GR astrocyte mutant animals. #p < 0.05 MPTP vs MPTP TAT-Gap19 in mutant mice. e Quantification of TH + neurons 7 days after MPTP intoxication in the SN of C57BL/6 mice injected with saline (sal), MPTP with ot without TAT-Gap19. *p < 0.05 MPTP + TAT-Gap19 vs MPTP in C57BL/6 mice, error bars represent SEM, n = 4–5 mice/group