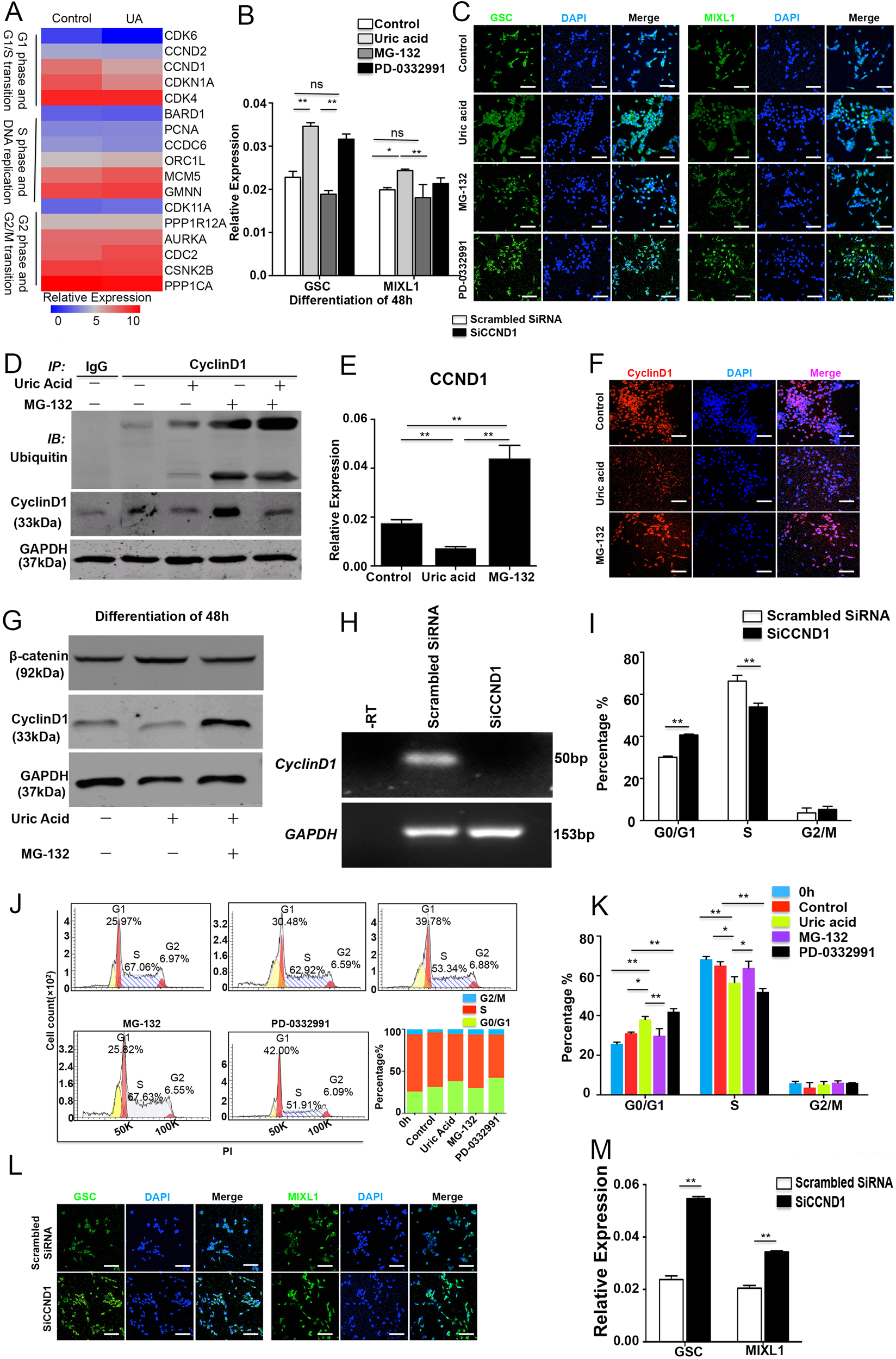
Fig. 7

UA augments the cardiomyocyte population derived from hESCs by specifically promoting the proliferation of mesoderm cells by ubiquitination. a Heatmap shows hierarchical clustering of cell cycle genes. b The expression of mesoderm genes, GSC and MIXL1, were examined with quantitative PCR with or without UA, MG-132, and PD-0332991. The results were expressed as relative expression to GADPH and plotted as percentages of the maximum. c Immunostaining of GSC or MIXL1 in 48 h. Scale bars = 200 μm. d Immunoprecipitation analysis of cyclinD1 and beta-catenin. The results were expressed as relative expression to GADPH. e The expression of CCND1 was examined with quantitative PCR with or without UA and MG-132. The results were expressed as relative expression to GADPH and plotted as percentages of the maximum in UA treatment for 48 h. f Immunostaining of cyclinD1 with or without UA and MG-132 for 48 h. Scale bars = 200 μm. g Immunoblot analysis of cyclinD1 and beta- catenin. The results were expressed as relative expression to GADPH. h Gel electrophoresis with CCND1 SiRNA. The results were expressed as relative expression to GADPH. i Percentage of G0/G1 phase decreased in CCND1 SiRNA. j Cells were cultured for 0 h and 48 h with or without UA and MG-132 treatment. Representative flow cytometry histograms were performed with PI. Cell cycle analysis was performed using Modfit. k UA increases cell population in G0/G1 phase on 48 h. l Immunostaining of e-cadherin and vimentin with CCND1 SiRNA. Scale bars = 200 μm. m The expression of mesoderm genes, GSC and MIXL1, were examined with quantitative PCR with CCND1 SiRNA. The results were expressed as relative expression to GADPH and plotted as percentages of the maximum. n = 3 each. Data are expressed as means ± SD. *P < 0.05, **P < 0.01 vs. control