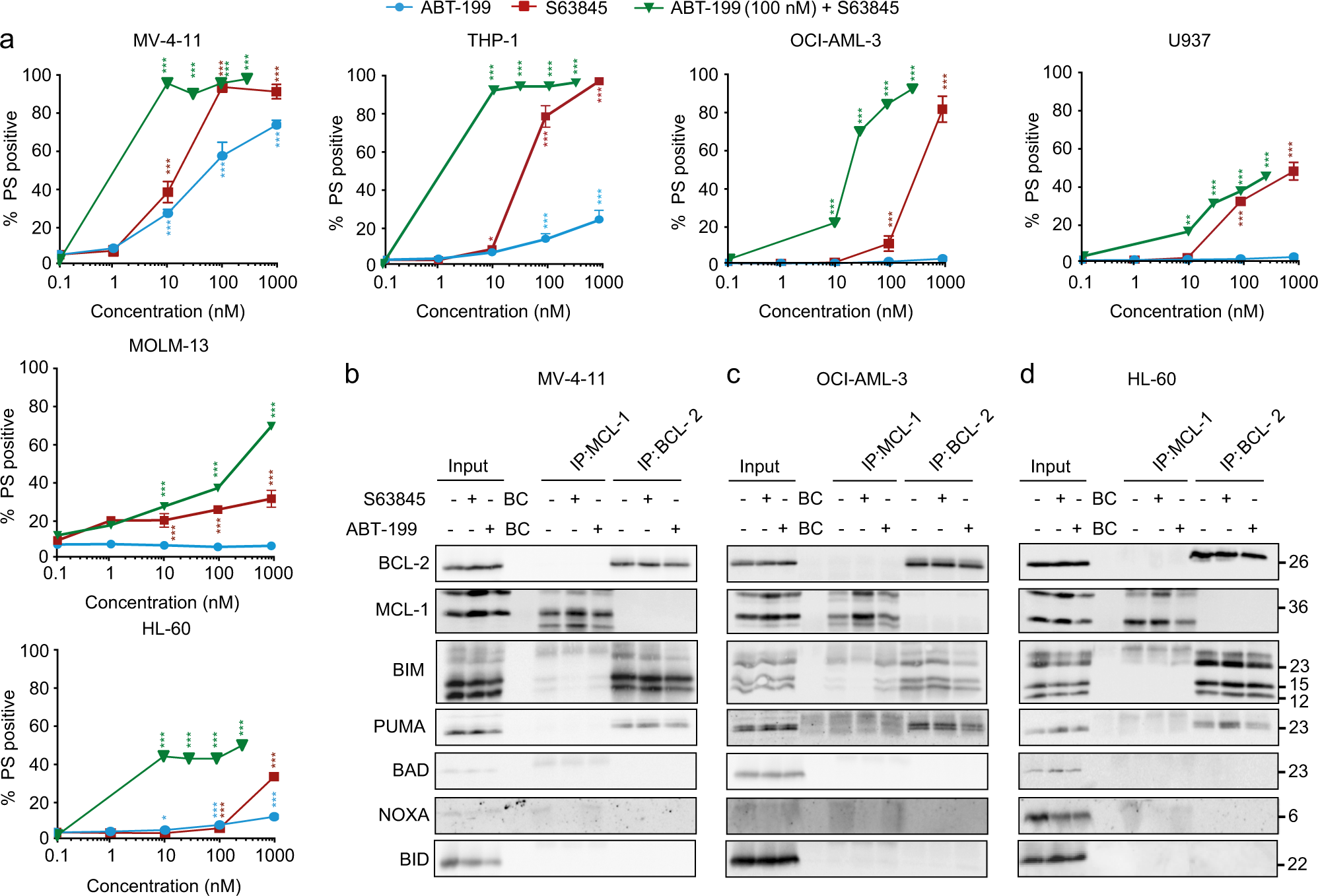
Fig. 2

S63845 can synergize with ABT-199 to induce apoptosis in AML cell lines. a AML cell lines were exposed to a concentration range of S63845 with ABT-199 at a constant concentration of 100 nM for 24 h and assessed for PS externalization. Immunoprecipitation of MCL-1 and BCL-2 was carried out in b MV-4-11, c OCI-AML-3, and d HL-60 cells, following exposure to S63845 (30 nM for MV-4-11 and 100 nM for the other 2 cell lines) or ABT-199 (50 nM for MV-4-11 and 100 nM for the other 2 cell lines) for 6 h (MV-4-11) or 8 h (OCI-AML-3 and HL60). The eluted complexes were immunoblotted for the indicated proteins. The input represents the cell lysates and BC, beads control. Error bars = Mean ± SEM; *p ≤ 0.05; **p ≤ 0.01; ***p ≤ 0.001