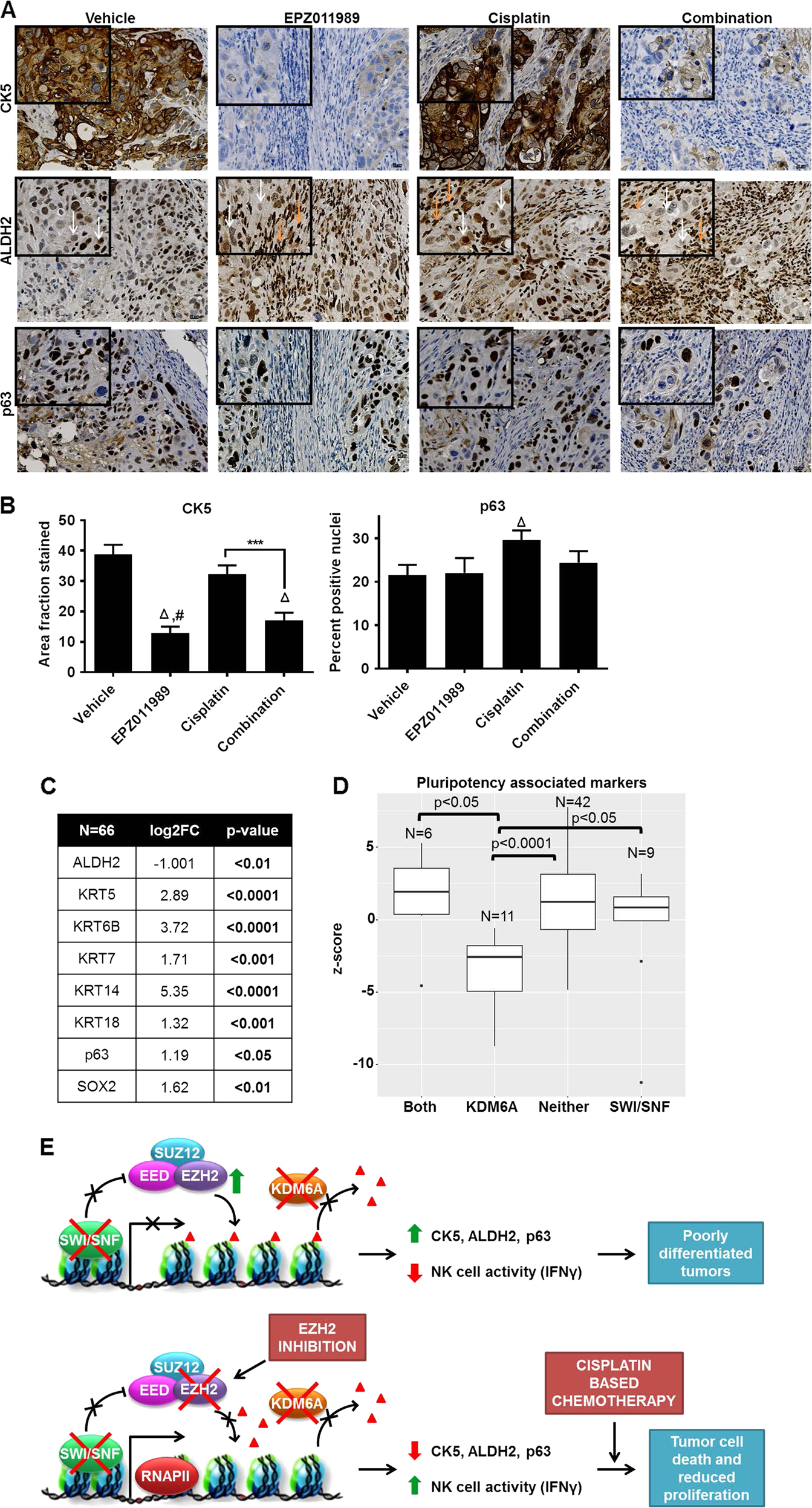
Fig. 6

EZH2 inhibition-mediated NK cell activation reprograms bladder tumor cells by reducing expression of markers associated with pluripotent potential. a, b Markers of pluripotency in bladder cancer, CK5, ALDH2, and p63, were stained heterogeneously in all tumors. CK5 expression was significantly reduced and ALDH2 was reduced in EPZ011989 and combination-treated tumors compared with vehicle and cisplatin-treated tumors. p63 expression was significantly higher in cisplatin-treated tumors compared to vehicle group. Orange arrows indicate infiltrating cells and white arrows point to tumor cells. c RNA-sequencing analysis of Roswell Park muscle-invasive bladder tumors reveal significant upregulation of markers of cells with pluripotency potential, with the exception of ALDH2, compared to non-tumor tissues. d Pluripotency-associated markers were significantly lower in tumors with KDM6A mutation compared to all the mutation subtypes. e EZH2-mediated H3K27me3 deposition on histones is opposed by wild-type KDM6A and SWI/SNF complex. Tumor cells exhibit greater pluripotency potential and decreased NK cell activity when KDM6A and SWI/SNF loss of function mutations are unable to counteract EZH2 activity. EZH2 inhibition in this context increases NK cell activity measured by IFN-γ that mediates decrease in CK5 and ALDH2 that are pluripotency-associated markers. Greater NK cell activity and reduced pluripotency further augments cisplatin-based chemotherapy in muscle-invasive bladder cancer