Fig. 3
From: MALAT1-KTN1-EGFR regulatory axis promotes the development of cutaneous squamous cell carcinoma

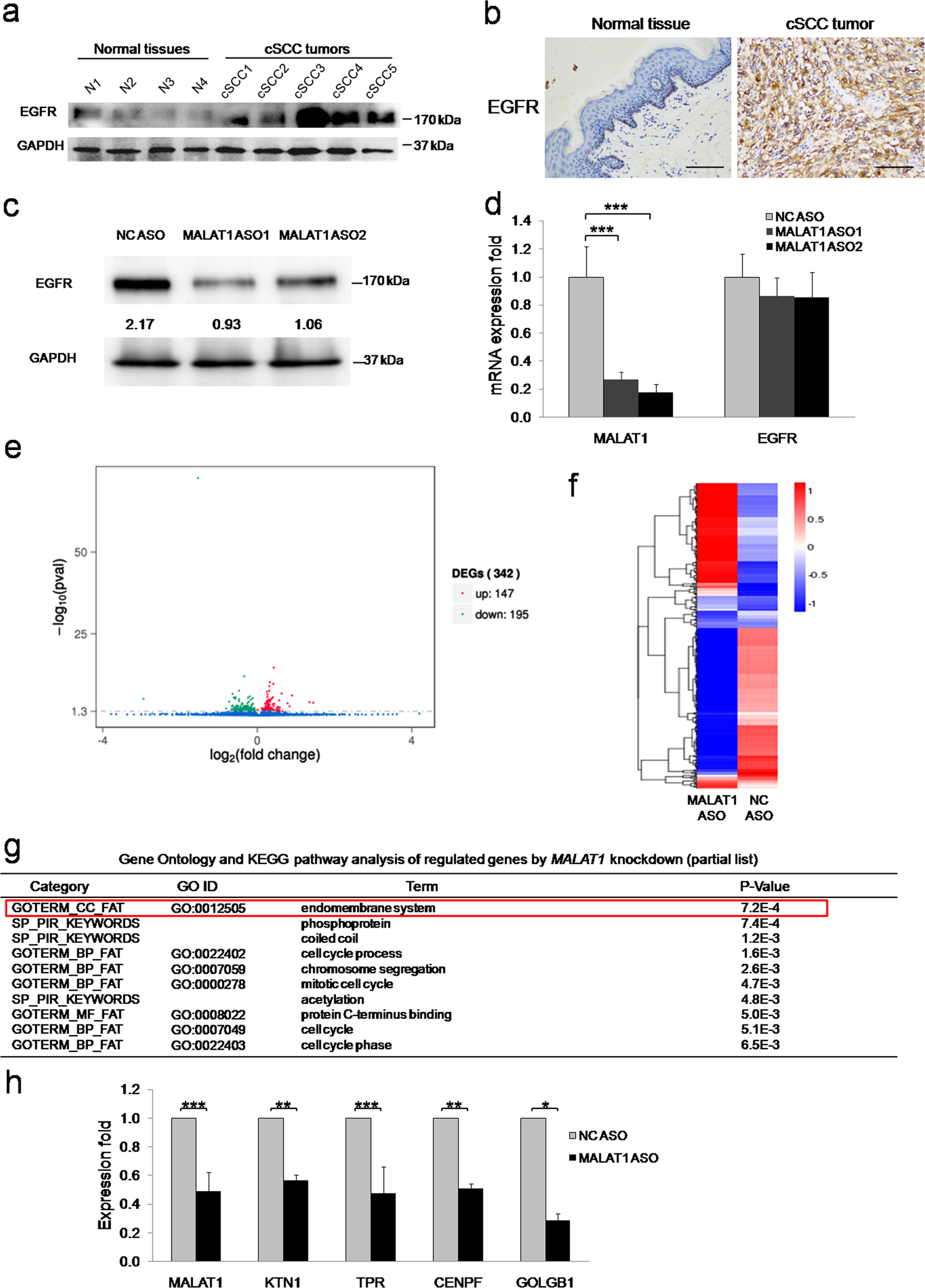
Genome-wide analysis by RNA-Seq of transcriptome changes consequent to MALAT1 knockdown to identify the mediator for MALAT1 regulation of EGFR protein expression. a EGFR was detected in normal tissues and cSCC tumors by western blot, which indicated that EGFR are overexpressed in cSCC tumors. b EGFR was detected in normal tissues and cSCC tumors by IHC. Representative images confirmed that EGFR is overexpressed in cSCC tumors. c Western blot analysis indicated that EGFR protein expression was significantly downregulated upon MALAT1 knockdown. d qRT-PCR showing that depletion of MALAT1 did not affect the mRNA expression of EGFR. Total RNAs were analyzed by qRT-PCR for MALAT1 and EGFR expression. e Total RNAs were isolated from A431 cells treated with NC ASO or MALAT1 ASO oligos and subjected to high throughput mRNA sequencing. Differentially expressed genes are shown by volcano plot. f Differentially expressed genes were clustered and shown in a heat map. Color bars at the right represent gene clusters established through k-means clustering. The cluster heat map uses the FPKM as the input value for hierarchical clustering analysis. The log10(rpkm + 1) is input into the pheatmap module of the R package. The software normalizes the FPKM values of all samples. The maximum value is normalized to 1, and the minimum value is normalized to –1 to indicate the expression profiles of differential genes or differential transcripts under different experimental conditions. g Over-represented Gene Ontology categories by Gene Ontology analysis of differently expressed genes. BP: biological process; MF: molecular function; CC: cellular component; KEGG: Kyoto Encyclopedia of Genes and Genomes. “Endomembrane system” is highlighted. h Validation of MALAT1 and four downregulated common genes in ‘‘endomembrane system’’, ‘‘phosphoprotein’’, and ‘‘coiled coil’’ categories by qRT-PCR. All statistical data represent the average of three independent experiments ± s.d., while the standard error of the mean (s.e.) was used in h. *P < 0.05, **P < 0.01, ***P < 0.001. Scale bars, 100 µm