Fig. 4
From: MALAT1-KTN1-EGFR regulatory axis promotes the development of cutaneous squamous cell carcinoma

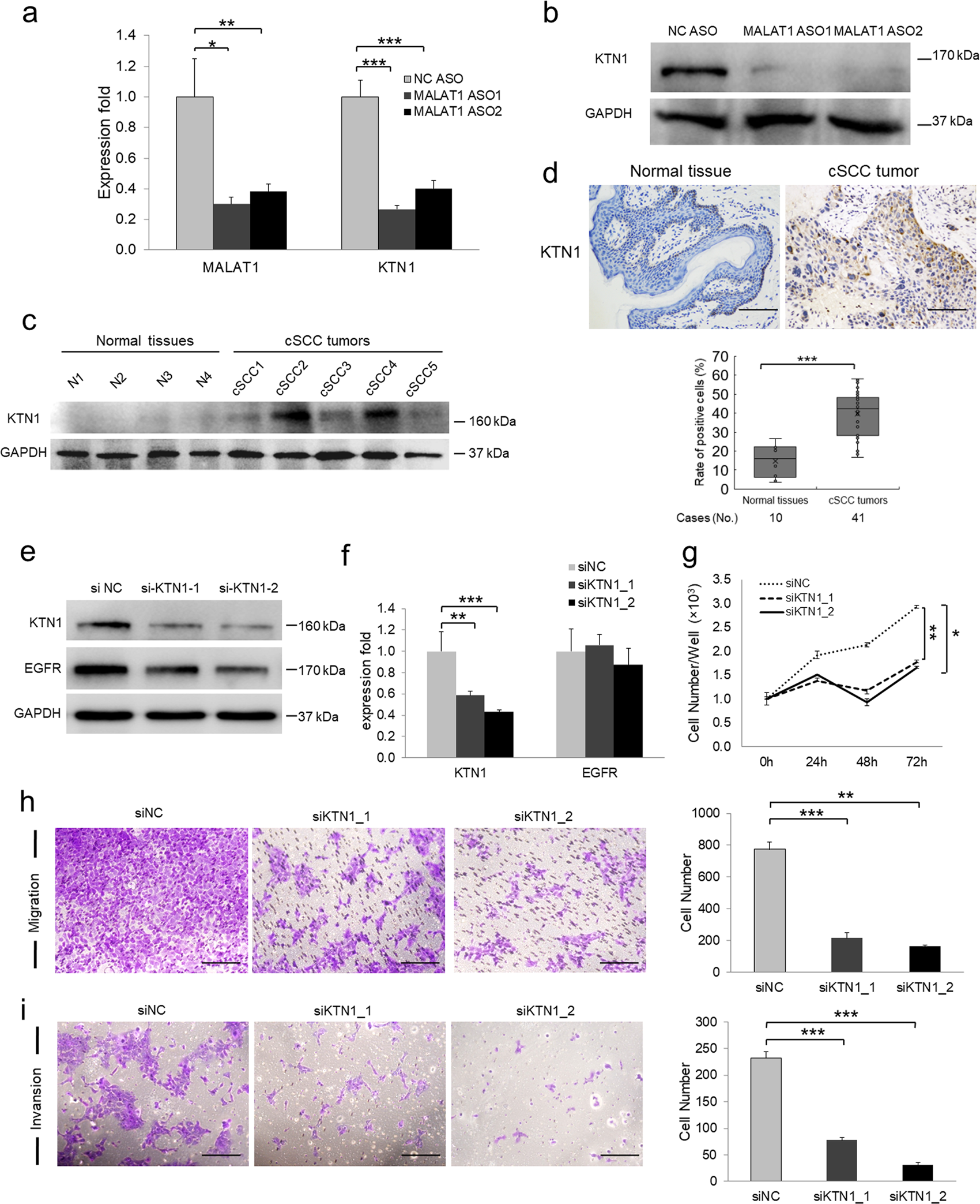
KTN1 mediates MALAT1 regulation of EGFR in cSCC. a RNA expression of MALAT1 and KTN1 was examined in A431 cells with two different MALAT1 ASOs by qRT-PCR. b KTN1 protein expression was examined in MALAT1 depleted A431 cells by western blot, which showed significant loss of KTN1 in response to MALAT1 knockdown. c KTN1 was detected in normal tissues and cSCC tumors by western blot. d KTN1 expression was detected in normal tissues and cSCC tumors by IHC. Representative images confirmed that KTN1 is overexpressed in cSCC tumors. e RNA interference (RNAi) with siRNAs targeting KTN1 was applied to A431 cells and the protein expression of KTN1 and EGFR was detected using western blot. f RNA expression of KTN1 and EGFR was analyzed by qRT-PCR to determine the efficiency and specificity of KTN1 RNA knockdown. g CCK-8 assay determination of A431 cell proliferation in response to KTN1 knockdown (*P = 0.0480 with Dunnett T3 test of one-way ANOVA). h Transwell assay of A431 cell motility following KTN1 knockdown. i Matrigel invasion assay of A431 cell invasiveness following KTN1 knockdown. All statistical data represent the average of three independent experiments ± s.d. *P < 0.05, **P < 0.01, ***P < 0.001. Scale bars, 100 µm