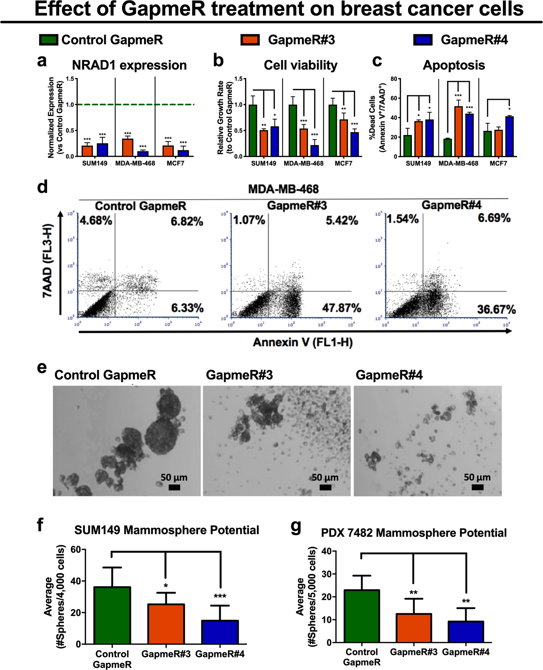
Fig. 2

Antisense oligonucelotide targeting of NRAD1 cell viability and the number of cells with mammosphere formation potential. a QPCR analysis of NRAD1 expression following knockdown in SUM149, MDA-MB-468, and MCF7 cells treated with NRAD1-specific GapmeRs (#3 or #4) or negative control GapmeR (n = 4). Expression is shown normalized to reference genes B2M and GAPDH and relative to the negative control GapmeR-treated sample (set at 1). b The effect of NRAD1 knockdown via two different specific GapmeRs versus the control GapmeR was quantified by counting the relative number of viable cells after treatment with GapmeRs, using a trypan blue exclusion assay (n = 4). c Representative flow cytometry dot plots of MDA-MB-468 cells stained with 7-AAD and annexin V-488 treated with either negative control GapmeR or NRAD1-specific GapmeR#3 or #4. d The average percentage of flow cytometry quantified apoptotic SUM149, MDA-MB-468, and MCF7 cells (annexin V and 7-ADD positive cells, n = 4). Significance was determined using a one-way ANOVA with Dunnett’s post-test. Error bars represent standard deviation. e Representative of images of spheroids that formed after SUM149 cells were seeded in ultra-low nonadherent plates in Mammocult media and treated with either negative control GapmeR or NRAD1-specific GapmeR#3 or #4. Scale bars = 50 μm. f, g The average number of resulting spheroids SUM149 cells (f, n = 6) or PDX 7482 (g, n = 5) under indicated GapmeR treatment conditions (spheroids greater than 50 μm in size were counted). Significance was determined using one-way ANOVA with Dunnett’s post-test. Error bars represent standard deviation