Fig. 2
From: Fate decision of satellite cell differentiation and self-renewal by miR-31-IL34 axis

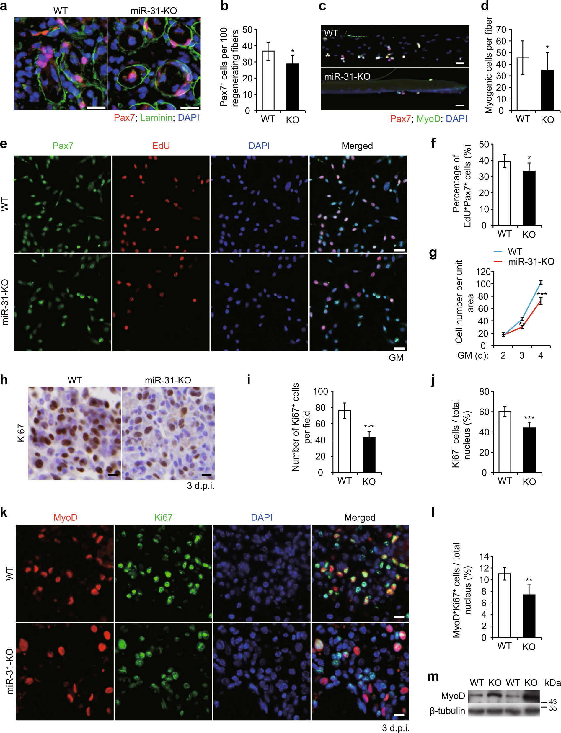
miR-31 is required for the maintenance of a regenerative SC pool and the proliferation of SCs. a Representative merged photomicrographs of day 5 post injury transverse sections of TA muscle stained for Pax7 and laminin from WT and miR-31-KO mice. Nuclei were labeled by costaining with DAPI. Scale bars: 20 μm. b Quantification of the number of Pax7+ cells per regenerating myofiber of WT and miR-31-KO mice. *P < 0.05. c Representative merged photomicrographs of 72 h cultured myofibers from WT and miR-31-KO mice costained with MyoD, Pax7, and DAPI. Scale bars: 30 μm. d Quantification of myogenic cell number per myofiber. *P < 0.05. e SCs were established from WT and miR-31-KO mice. Cells were cultured in growth medium, and EdU was added to label proliferating cells for the last 2 h. The cells were then fixed and analyzed by staining with Pax7, EdU, and DAPI. Representative individual and merged photomicrographs of WT and miR-31-KO cultures after labeling with EdU, Pax7, and DAPI. Scale bars: 30 μm. f Quantitative analysis of the frequency of Pax7+EdU+ double-positive cells in WT and miR-31-KO cultures. *P < 0.05. g Quantification of the growth rate of WT and miR-31-KO SCs from day 2 to day 4 in growth medium. **P < 0.01; ***P < 0.001. h Immunohistochemistry analysis of Ki67+ cells in regenerating muscle from WT and miR-31-KO mice at day 3 after injury. Scale bars: 20 μm. i, j Quantification of the number and percentage of Ki67+ cells in regenerating TA muscle of WT and miR-31-KO mice. ***P < 0.001. k Representative individual and merged images of day 3 post injury TA muscles of WT and miR-31-KO mice; red, MyoD; green, Ki67; blue, DAPI. Scale bar; 20 μm. l Quantification of the percentage of MyoD+Ki67+ double-positive cells among the total nuclei in injured TA muscle of WT and miR-31-KO mice. **P < 0.01. m Immunoblots presented here demonstrate the MyoD and unrelated β-tubulin protein levels in day 3 post injury TA muscle of WT and miR-31-KO mice