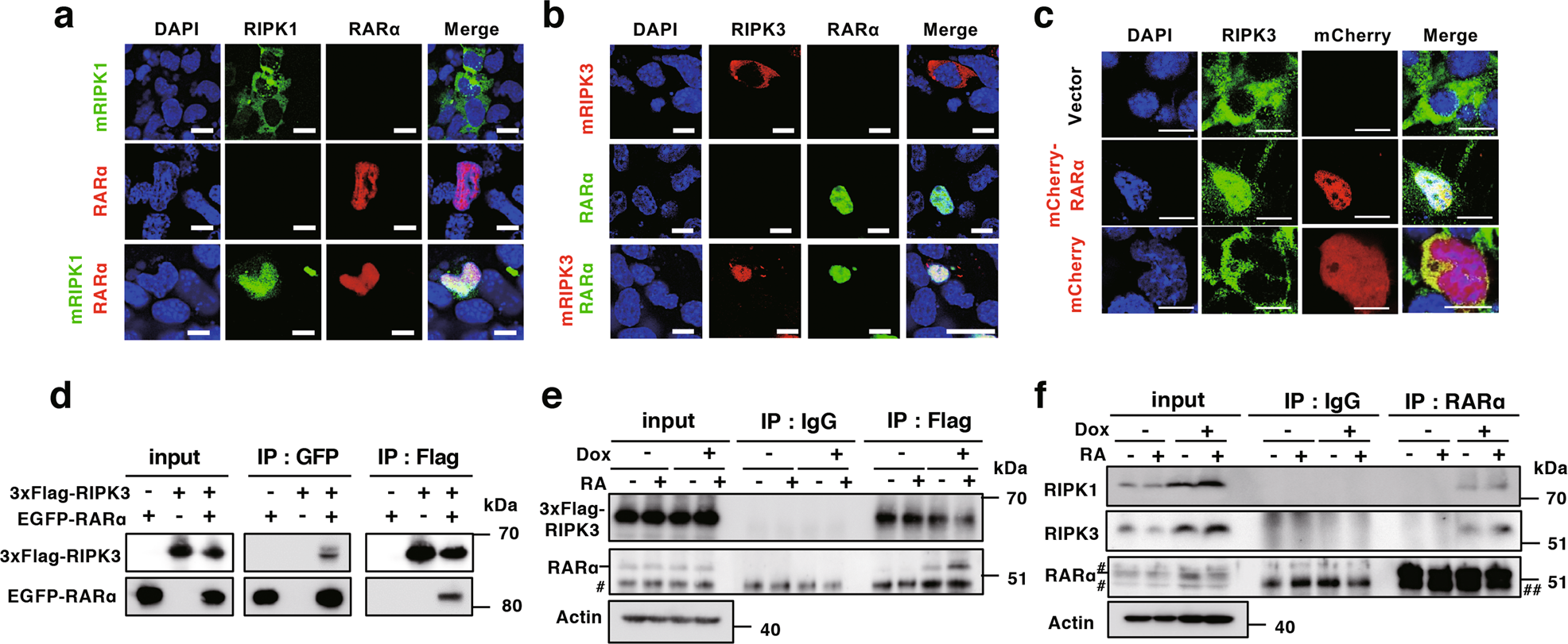
Fig. 6

RIPK1 and RIPK3 interacted with RARα. P19 cells were transfected with expression vectors encoding EGFP-RIPK1 and/or mCherry-RARα (a), or mCherry-RIPK3 and/or EGFP-RARα (b). Cells were cultured for 48 h, and subcellular localization of these proteins was analyzed by confocal fluorescence microscopy after staining with DAPI. Scale bars, 20 μm. c P19 cells expressing shRipk3 and shRipk3-resistant 3xFlag-Ripk3 were transfected with an expression vector encoding mCherry-RARα or mCherry, and cultured for 48 h. Then, subcellular localization of mCherry-RARα or mCherry was analyzed by fluorescence microscopy after staining with DAPI. Scale bar, 20 µm. d Lysates of HEK293T cells transiently expressing 3xFlag-tagged RIPK3 and/or EGFP-RARα were subjected to immunoprecipitation (IP) with anti-Flag antibody (Flag) or anti-GFP antibody (GFP), and analyzed by western blotting with anti-Flag antibody or anti-GFP antibody. Total cell lysates (input) were also analyzed. Molecular weight markers are indicated (kDa). Dox (1 μg/ml)-treated or -untreated Tet-On shCasp8 ES cells expressing (e) or not expressing (f) shRipk3 and shRipk3-resistant 3xFlag-Ripk3 were analyzed after 4 days formation of EBs. EBs were treated with or without 1 μM RA for last 2 days. Western blot analysis was carried out for immunoprecipitates with control IgG (IgG) or ant-Flag antibody (Flag) (d), and with control IgG or anti-RARα. Total cell lysates (Input) were also analyzed. Hash indicates nonspecific bands and double hashindicates IgG-derived bands