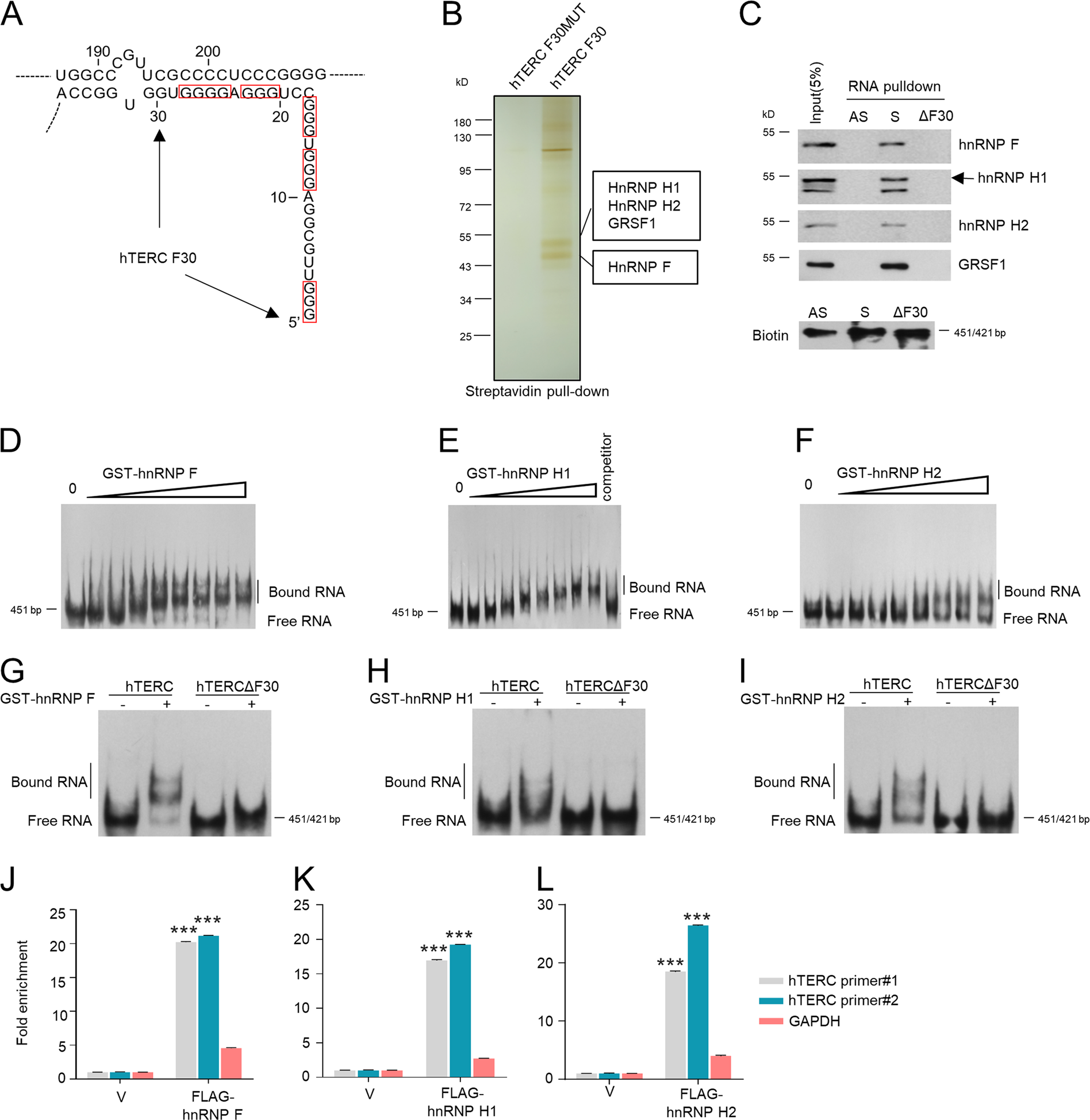
Fig. 1: HnRNP F/H bind to 5′-region of hTERC in vitro and in vivo.

a Schematic representation of 5′-region of hTERC containing five guanine runs marked by the red box. The truncation containing nucleotide residues from 1 to 30 (5′-3′) of hTERC was named as F30. b hnRNP F/H were pulled down by F30. HeLa cell extract incubated with biotin-labeled F30 or F30MUT and streptavidin-coupled beads. The elutes were separated by SDS-PAGE and silver-stained. The protein bands were retrieved and analyzed by mass spectrometry. The two boxes point to the hnRNP F/H signals. c Biotinylated full length of hTERC (sense, S), its antisense (AS), and hTERC mutant lacking F30 (ΔF30) were subjected to biotin pull-down assay to detect bound hnRNP F/H by Western blot. 5% of whole cell extracts used in reactions as input. The amount of biotinylated probes was detected by the Chemiluminescent Nucleic Acid Detection Module Kit (Thermo Fisher Scientific). d–f Biotinylated hTERC (1.5 nM) was incubated without protein (0 μg) or with increasing amounts (0.25, 0.5, 0.75, 1.0, 1.25, 1.5, 1.75, 2 μg) of GST-hnRNP F, H1, or H2, respectively. The reaction mixtures were separated on 4% native PAGE. 200-fold molar excess of unlabeled hTERC combined with 2 μg protein served as the competitor to prevent hnRNP F/H-hTERC interactions. g–i Biotinylated hTERC or hTERCΔF30 (1.5 nM) was incubated without protein (–) or with 2 μg of GST-hnRNP F, H1, or H2, respectively. The reaction mixtures were separated on 4% native PAGE. j–l hTERC is immunoprecipitated by FLAG-hnRNP F/H. Total cell extracts from HeLa cells stably expressed FLAG-hnRNP F, H1, H2, or empty vector were subjected to RNP-IP assays using FLAG antibody. Real-time qPCR analyzed the immunoprecipitated RNA. Two pairs of primers were used for hTERC. The enrichment for hTERC was normalized to the vector. GAPDH mRNA was used as a nonspecific binding control. Error bars represent means ± SD (n = 3). Statistical analysis was performed using Student′s t test (***P < 0.001).