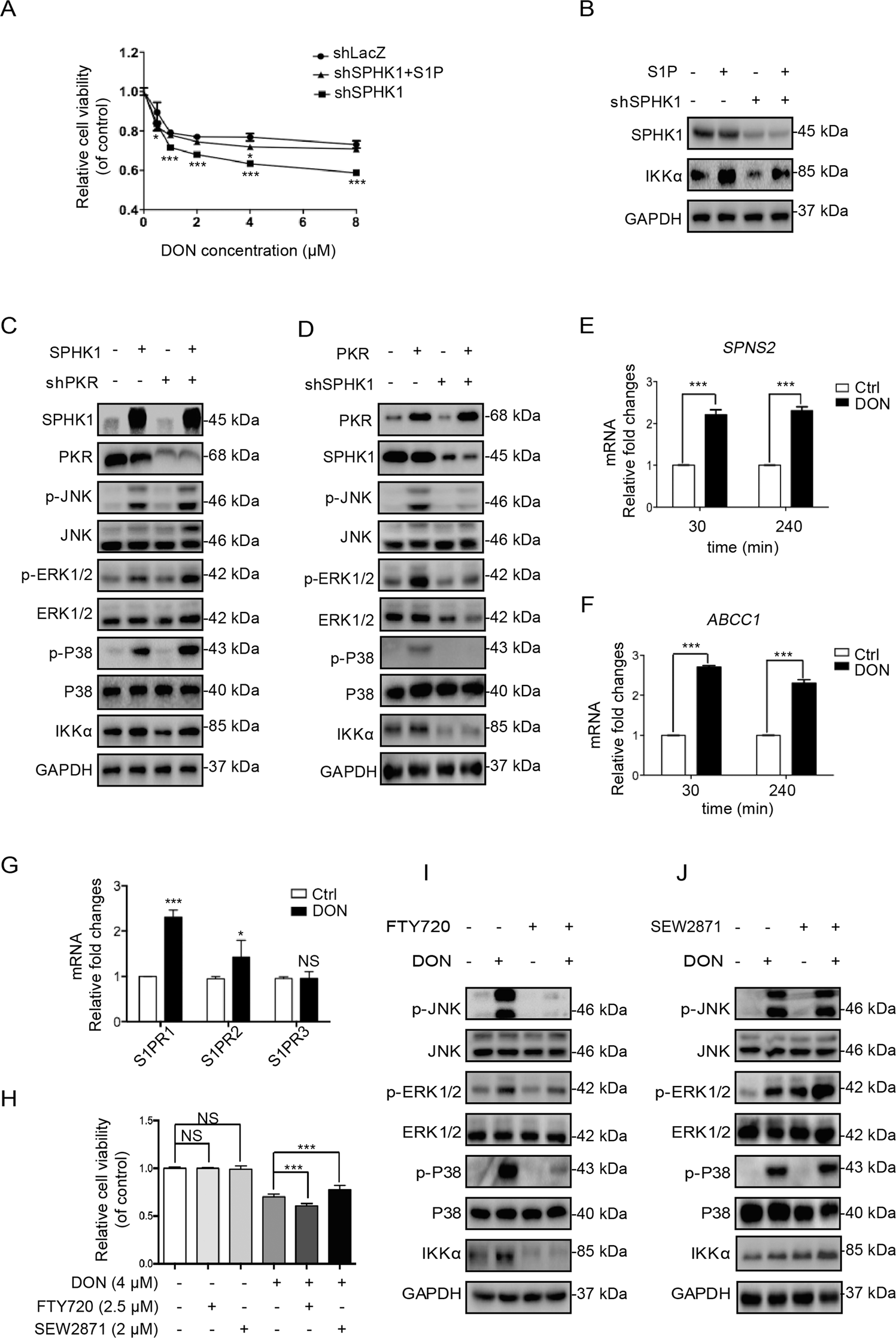
Fig. 3: Phosphorylated SPHK1 protects cells from stress-induced cytotoxicity by activating the SPHK1/S1PR1/MAPKs/IKKα axis.
From: Cell fate determined by the activation balance between PKR and SPHK1

a The cytotoxicity of DON following S1P exposure in shSPHK1 cells. HepG2 shLacZ or shSPHK1 cells at 70% confluence were treated with various concentrations of DON or with 5 μM S1P added for 24 h. Cell viability was then evaluated with CCK-8 (n = 6). b The effect of S1P on IKKα protein expression in shSPHK1 cells. HepG2 shLacZ or shSPHK1 cells at 70% confluence were treated with 5 μM S1P for 3 h. IKKα protein expression was then evaluated by western blotting analysis. c The effect of SPHK1 overexpression on the expression of IKKα and phosphorylated MAPKs in shPKR cells. HEK293T shLacZ or shPKR cells at 70% confluence were transfected with pCDNA3.1–SPHK1 or pCDNA3.1 for 24 h. The cells were then harvested and subjected to western blotting analysis. d The effect of PKR overexpression on the expression of IKKα and phosphorylated MAPKs in shSPHK1 cells. HepG2 shLacZ or shSPHK1 cells at 70% confluence were transfected with pCDNA3.1–PKR or pCDNA3.1 for 24 h. The cells were then harvested and subjected to western blotting analysis. e, f Fold changes in the mRNA levels of SPNS2 and ABCC1 were evaluated following treatment with 2 μM DON for 30 min or 240 min in HepG2 cells. The SPNS2 and ABCC1 mRNA levels were normalized to those of GAPDH (n = 6). g Fold changes in the mRNA levels of S1PRs were evaluated following treatment with 2 μM DON for 3 h. Then mRNA levels of S1PR1, S1PR2, and S1PR3 were determined by qRT-PCR, and normalized to those of GAPDH (n = 6). h The effect of S1PR1 on the cytotoxicity of DON. HepG2 cells were pre-incubated with S1PR1 antagonist (2.5 μM FTY720) and agonist (2 μM SEW2871) for 1 h. The cells were then incubated with 2 μM DON for 24 h. Cell viability was evaluated with CCK-8 (n = 6). i, j The effect of S1PR1 antagonist FTY720 and agonist SEW2871 on the DON-induced expression of IKKα and phosphorylated MAPKs. HepG2 cells at 70% confluence were pre-incubated with 1 μM FTY720 or 1 μM SEW2871 for 1 h, and incubated with 2 μM DON for 3 h, then subjected to western blotting analysis. The results are the means ± SEMs of at least three independent experiments. Statistical significance was defined as *p < 0.05, **p < 0.01, or ***p < 0.001.