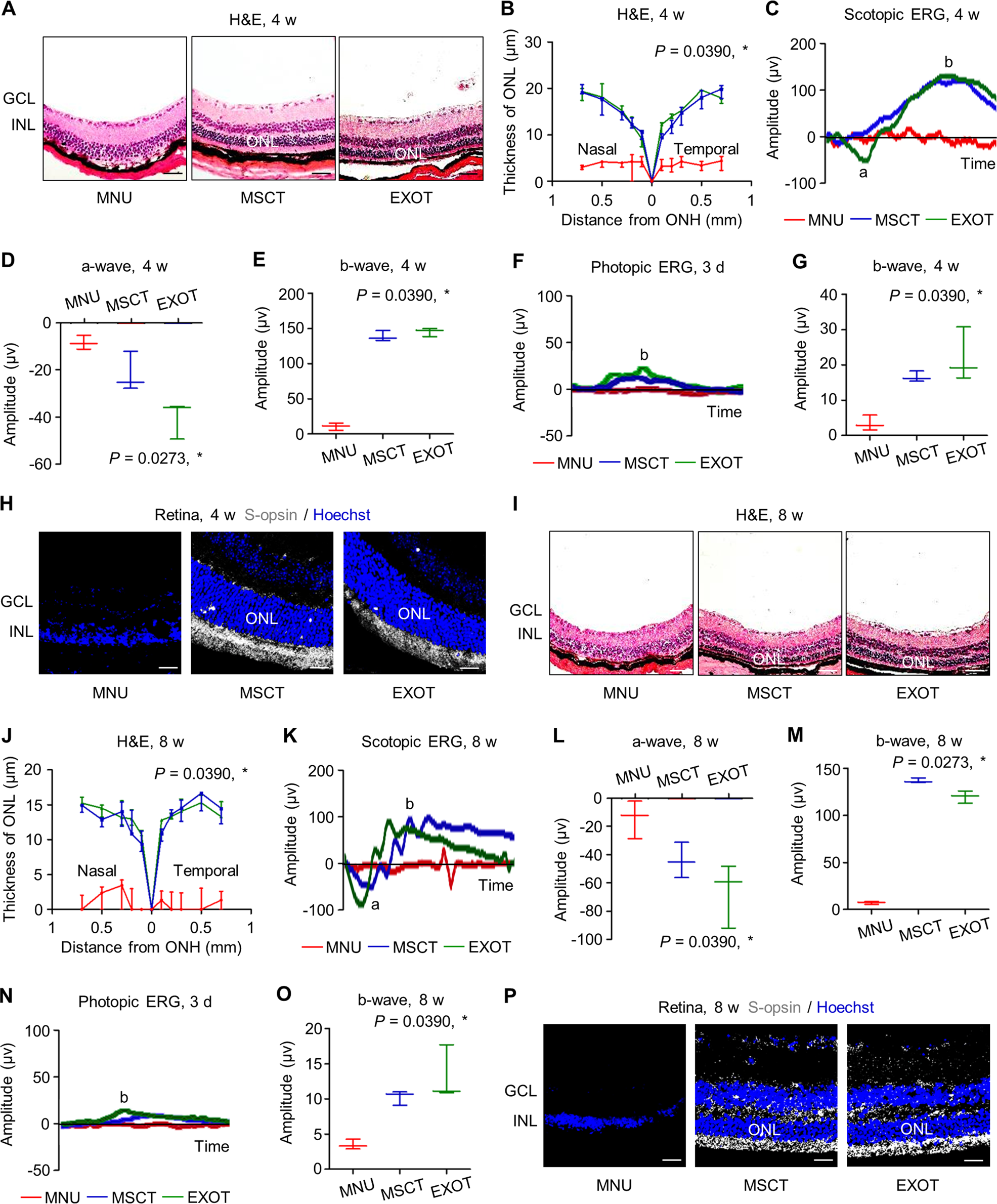
Fig. 3: Intravitreal transplantation of mesenchymal stem cells (MSCs) and exosomes (EXO) maintains long-term photoreceptor viability against N-methyl-N-nitrosourea (MNU)-induced retinal degeneration.

Representative hematoxylin and eosin (H&E) staining images of retinal tissues (A) and the corresponding quantitative analysis of ONL thickness (B). MSCT mesenchymal stem cell transplantation after MNU injection, EXOT exosomal transplantation after MNU injection, GCL ganglion cell layer, INL inner nuclear layer, ONL outer nuclear layer, ONH optic nerve head. Scale bars = 50 μm. *P < 0.05 by the Kruskal–Wallis test for area under curve (AUC). N = 3 per group. Representative scotopic electroretinography (ERG) waveforms (C) and the corresponding quantitative analyses of amplitude changes of a-wave (D) and b-wave (E). *P < 0.05 by the Kruskal–Wallis tests. N = 3 per group. Representative photopic ERG waveforms (F) and the corresponding quantitative analysis of b-wave amplitude changes (G). *P < 0.05 by the Kruskal–Wallis tests. N = 3 per group. H Representative immunofluorescent (IF) staining images of retinal tissues showing cone photoreceptor bodies (white) counterstained by Hoechst 33342 (blue). Scale bars = 25 μm. Representative H&E staining images of retinal tissues (I) and the corresponding quantitative analysis of ONL thickness (J). Scale bars = 50 μm. *P < 0.05 by the Kruskal–Wallis test for AUC. N = 3 per group. Representative scotopic ERG waveforms (K) and the corresponding quantitative analyses of amplitude changes of a-wave (L) and b-wave (M). *P < 0.05 by the Kruskal–Wallis tests. N = 3 per group. Representative photopic ERG waveforms (N) and the corresponding quantitative analysis of b-wave amplitude changes (O). *P < 0.05 by the Kruskal–Wallis tests. N = 3 per group. P Representative IF staining images of retinal tissues showing cone photoreceptor bodies (white) counterstained by Hoechst 33342 (blue). Scale bars = 25 μm. Data represent median ± range for (B), (D), (E), (G), (J), (L), (M), and (O).