Fig. 1: Ferroptosis inducers inhibit BCAT2 expression through ferrtinophagy-AMPK-SREBP1 pathway.
From: Branched-chain amino acid aminotransferase 2 regulates ferroptotic cell death in cancer cells

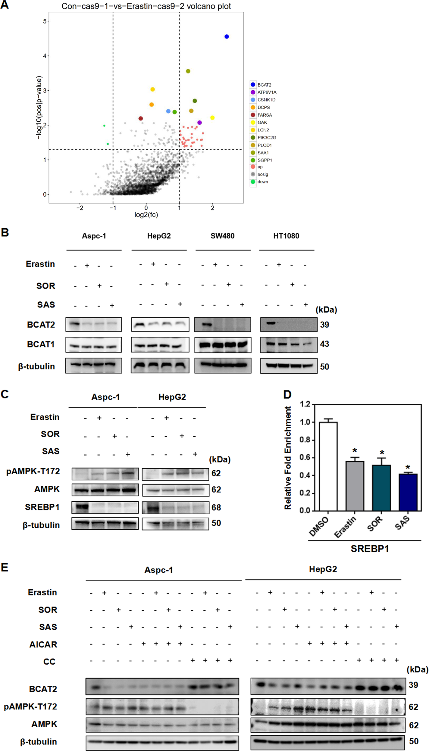
A A large-scale genetic CRISPR activation (CRISPRa) screen identifies genes essential for regulating ferroptosis. HepG2 cells expressing dcas9 were mutagenized with a pooled lentiviral sgRNA library. Significant hits from screens in cells treated with erastin or DMSO-treated cells. Dots represent individual genes. Colorful dots indicate significant enrichment genes that are resistant to erastin-mediated ferroptosis. X axis indicated the fold change of gRNA insertions per gene (treatment group over control group), Y axis represents the frequency of insertions (p < 0.05). B Western blot analysis of the protein expression levels of BCAT2 and BCAT1 in Aspc-1, HepG2, SW480 and HT1080 cells treated with DMSO (control), erastin (20 or 10 μmol/L), sorafenib(10 or 5 μmol/L), or sulfasalazine (2 or 1 mmol/L). β-tubulin expression was detected as a loading control. C Western blot analysis of the protein expression levels of AMPK, pAMPK(T172), and SREBP1 in Aspc-1 and HepG2 cells treated with DMSO (control), erastin (20 or 10 μmol/L), sorafenib (10 or 5 μmol/L), or sulfasalazine (2 or 1 mmol/L). β-tubulin expression was detected as a loading control. D Chromatin immunoprecipitation (ChIP) analysis of SREBP1 binding to BCAT2 promoter in HepG2 cells treated with DMSO (control), erastin (20 μmol/L), sorafenib (10 μmol/L), or sulfasalazine (2 mmol/L). E Western blot analysis of the protein expression levels of BCAT2, AMPK, and pAMPK(T172) in Aspc-1, and HepG2 cells treated with DMSO (control), erastin (20 or 10 μmol/L), sorafenib (10 or 5 μmol/L), or sulfasalazine (2 or 1 mmol/L) in the absence or presence of AICAR (AMPK activator, 2 mmol/L) and Compound C (AMPK inhibitor, 1 μmol/L). β-tubulin expression was detected as a loading control. AMPK represents for AMP-activated protein kinase; SREBP1 represents for sterol response element binding protein 1; pAMPK-T172 represents for AMPK phosphorylation on threonine residue 172 (T172); CC represents Compound C; SOR represents sorafenib; SAS represents sulfasalazine. Experiments were repeated three times, and the data are expressed as the mean ± SEM. *p < 0.05 vs. control group. Statistical analysis was performed using Student’s t test.