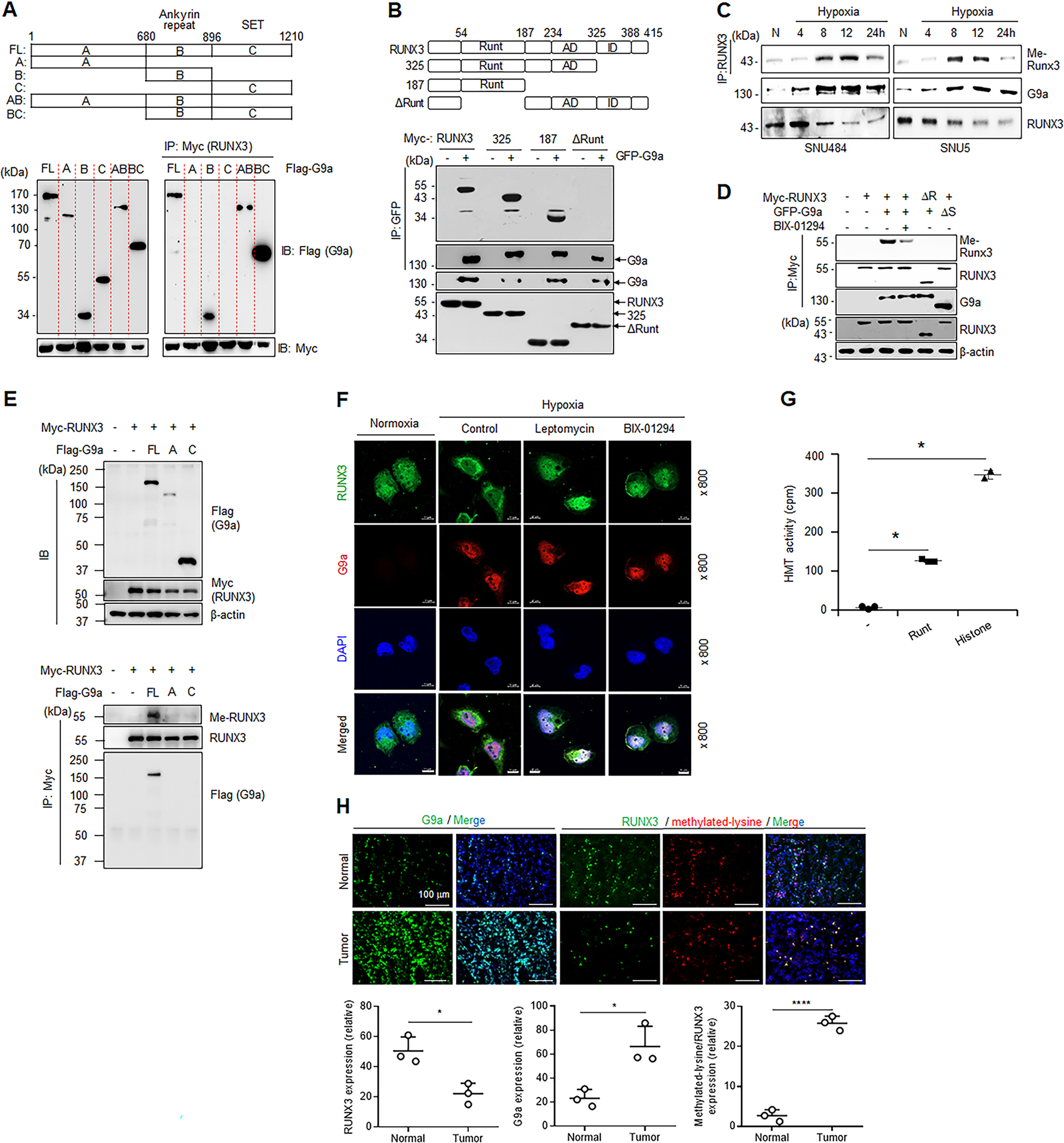
Fig. 2: G9a mediates RUNX3 methylation under hypoxia.
From: RUNX3 methylation drives hypoxia-induced cell proliferation and antiapoptosis in early tumorigenesis

Schematic diagram showing full and truncated constructs of G9a (A, B, C, AB, and BC (A) or RUNX3 (full-length RUNX3, truncated RUNX3 at 325 or 187, and ΔRunt (B) (upper panel) and interactions of the constructs with G9a or RUNX3 measured in HEK293 cells (lower panel). C Western blot analysis of methylated RUNX3 (Me-RUNX3) in SNU484 and SNU5 cells under normoxia (N) and at 4, 8, 12, and 24 h after hypoxic exposure. D Western blot analysis of methylated RUNX3 (Me-RUNX3) in HEK293 cells treated with vehicle or BIX-01294 or transfected with wild-type or mutant RUNX3 or G9a. ΔR, ΔRUNT; ΔS, ΔSET. E Western blot analysis of G9a and RUNX3 in HEK293T cells co-transfected with G9a plasmids (pEGFP-G9a; FL, A, and C) or RUNX3 plasmid (pCS4-3Myc-RUNX3). β-actin was used as a loading control (upper). Co-immunoprecipitation (IP) assay and western blot analysis of methylated lysine for methylated RUNX3 (Me-RUNX3) in the HEK293 cells (lower). F Immunocytochemistry analysis of RUNX3 (6E9 antibody) and G9a in SNU484 cells treated with vehicle, BIX-01294 (10 µM), or leptomycin (10 µM) for 16 h under hypoxia. Nuclear DNA was detected by staining with 4′,6-diamidino-2-phenylindole (DAPI). Scale bar = 10 μm. G In vitro methyltransferase assays of recombinant Runt and histone proteins. Data are shown as the mean ± SD (n = 2-3). cpm counts per minute; *p < 0.05 by one-way ANOVA with Tukey’s posthoc corrections. H Immunofluorescence analysis of G9a, RUNX3, and methylated-lysine expression in human gastric normal and tumor tissues. Nuclei were counterstained with DAPI. Scale bar = 100 μm. *p < 0.05; ****p < 0.0001 by one-way ANOVA with Tukey’s posthoc corrections.