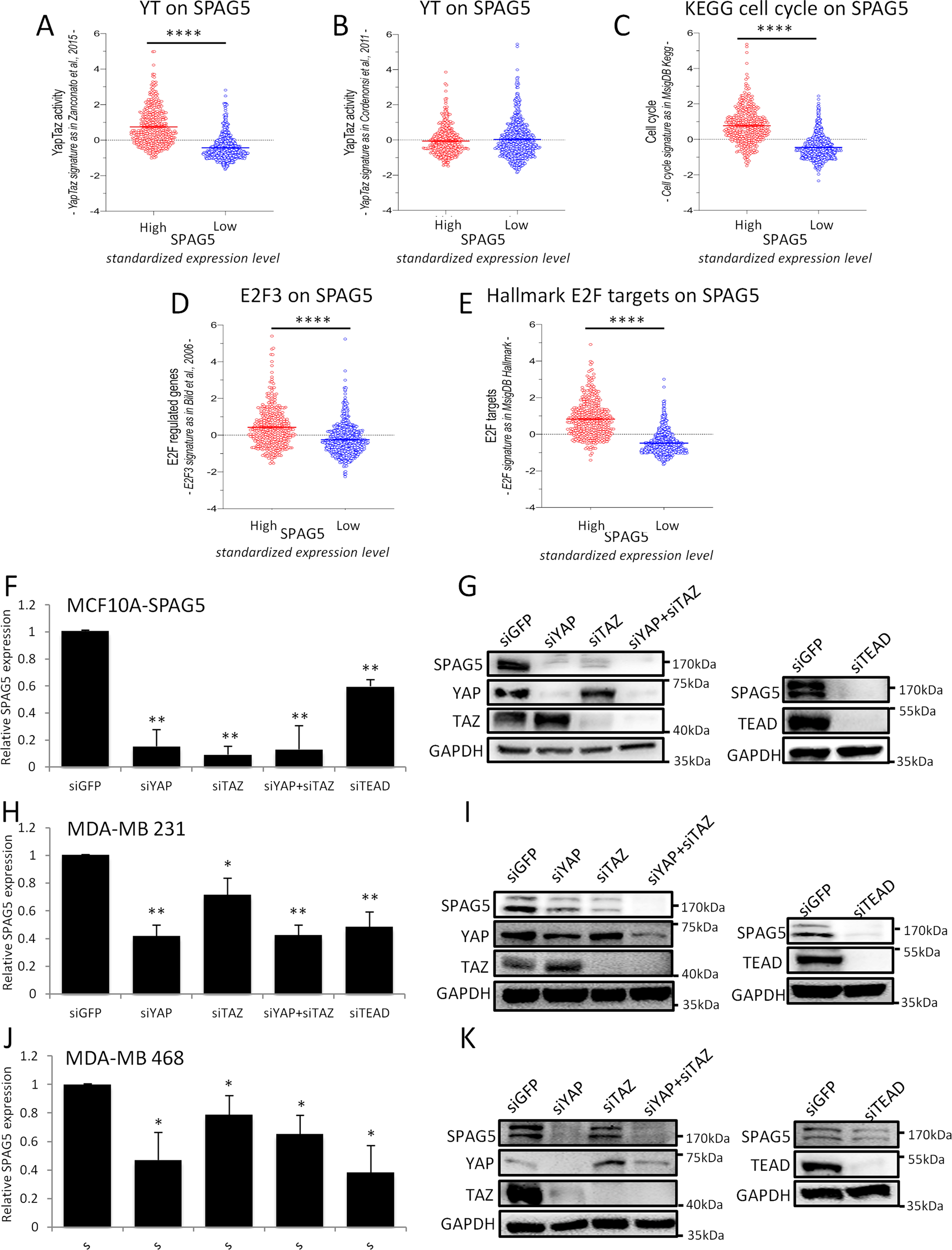
Fig. 5: YAP/TAZ signature score in high and low SPAG5 breast cancer samples.

A SPAG5 expression in YAP/TAZ signature from [42]. B SPAG5 expression and YAP/TAZ signature from ref. [30]. C SPAG5 expression in cell cycle signature from MsigDB KEGG. D SPAG5 expression in E2F3 signature from ref. [43]. E E2F signature in MsigDB Hallmark. Unpaired t-test P value<0.0001. Selective depletion of YAP. TAZ, TEAD reduces SPAG5 expression. F, H, J qPCR expression level of SPAG5 in MCF-10A cells stably overexpressing SPAG5 (F) in MDA-MB-231 (H) and in MDA-MB-468 (J) assessed by quantitative PCR after 48 h from siGFP, siYAP, siTAZ, and siTEAD transfection. G, I, K Western blot shows SPAG5 protein level in MCF-10A cells stably overexpressing SPAG5 (G), in MDA-MB-231 (I) and in MDA-MB-468 (K) after 48 h from siGFP, siYAP, siTAZ, and siTEAD transfection (*P value <0.05; **P value <0.001).