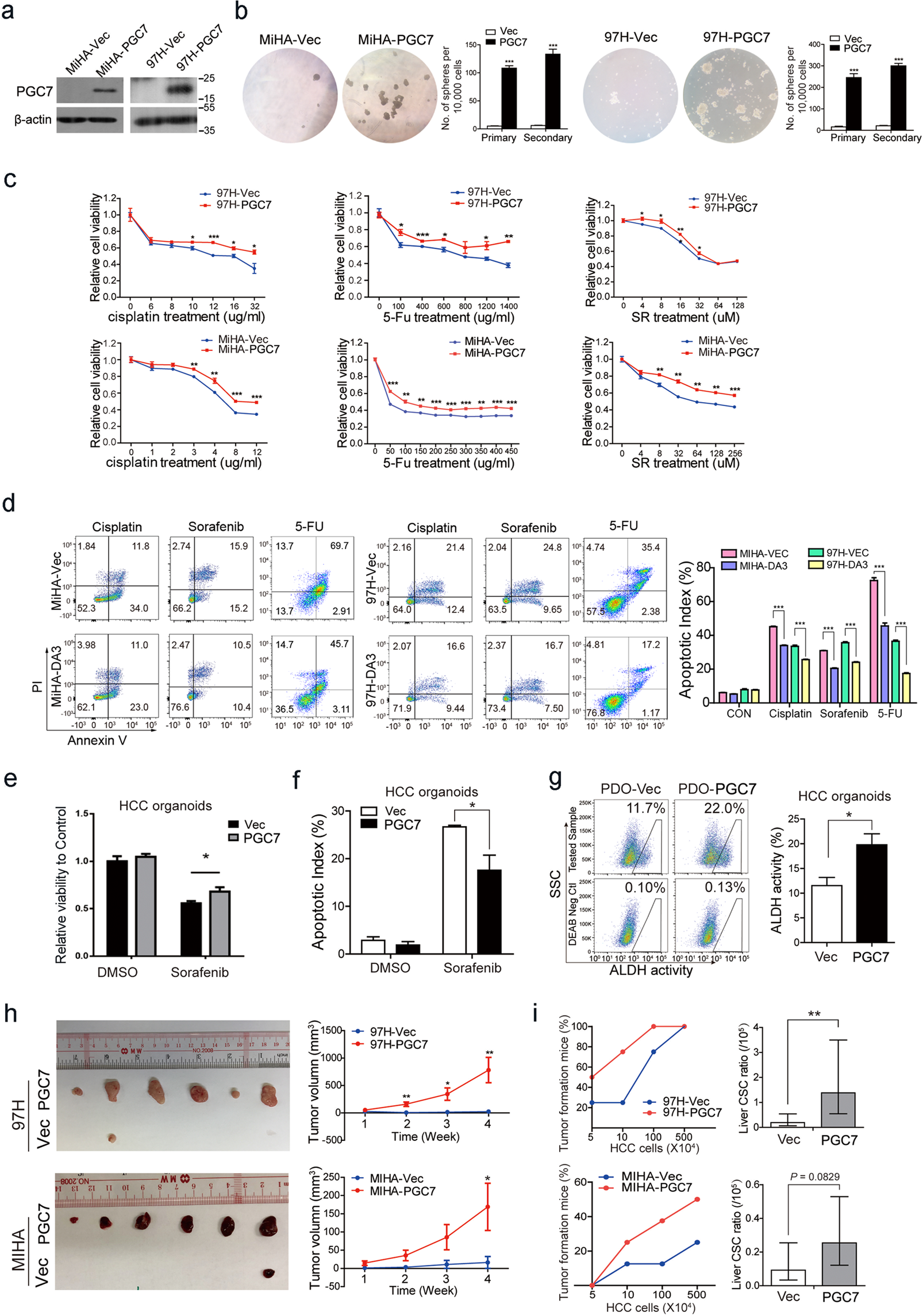
Fig. 2: PGC7 regulates HCC oncogenic dedifferentiation both in vitro and in vivo.

a Overexpression of PGC7 was detected by western blotting in PGC7- and empty vector (Vec)-transfected MIHA and 97H cells. β-actin was used as a loading control. Three independent experiments were conducted. b PGC7 enhanced sphere formation activity in both MIHA and 97H cells. Calculated ratios were shown in the right panel. c Cell viability between Vec- and PGC7-transfected cells was compared by XTT assay after treatment with cisplatin, 5-Fu, and sorafenib at the indicated concentration for 48 h. d Apoptotic indexes between Vec- and PGC7-transfected cells were compared by flow cytometry with Annexin-V-fluorescein isothiocyanate double staining after treatment with cisplatin, sorafenib, or 5-Fu at the indicated concentration for 24 h. The apoptotic index was defined as the percentage of apoptotic cells. e Cell viability between Vec- and PGC7-transfected HCC organoids were compared by CellTiter-Glo assay after treatment with 8 μM sorafenib for 5 days. f Apoptotic index between Vec- and PGC7-transfected HCC organoids were compared by flow cytometry after treatment with 8 μM sorafenib for 5 days. g Flow cytometry analysis for ALDH activity using the ALDEFLUOR kit in Vec- and PGC7-transfected HCC organoids. DEAB stands for negative control when cells were treated with an ALDH inhibitor, diethylaminobenzaldehyde. h Vec- and PGC7-transfected MIHA (5 × 106, 1:1 matrigel mixture) and 97H cells (5 × 106) were injected into BALB/c nude mice. Tumor sizes were observed every week. The average tumor volume was expressed as the mean ± SD of 6 mice. i PGC7 overexpression enhanced tumor-initiating capacity. Vec- and PGC7-transfected 97H and MIHA cells with different dilution ratios were implanted into NOD/SCID mice for tumor initiation. Percentages of tumor-formation mice were calculated (left panel), and the frequency of stem cells (liver CSC ratio) were analyzed using ELDA software (right panel). Error bars represent the upper/lower limit. Statistics: in b–h, Student’s t-test was used for statistical analysis, *P < 0.05, **P < 0.01, ***P < 0.001, data are shown as mean ± SD. Data represent at least three independent experiment.