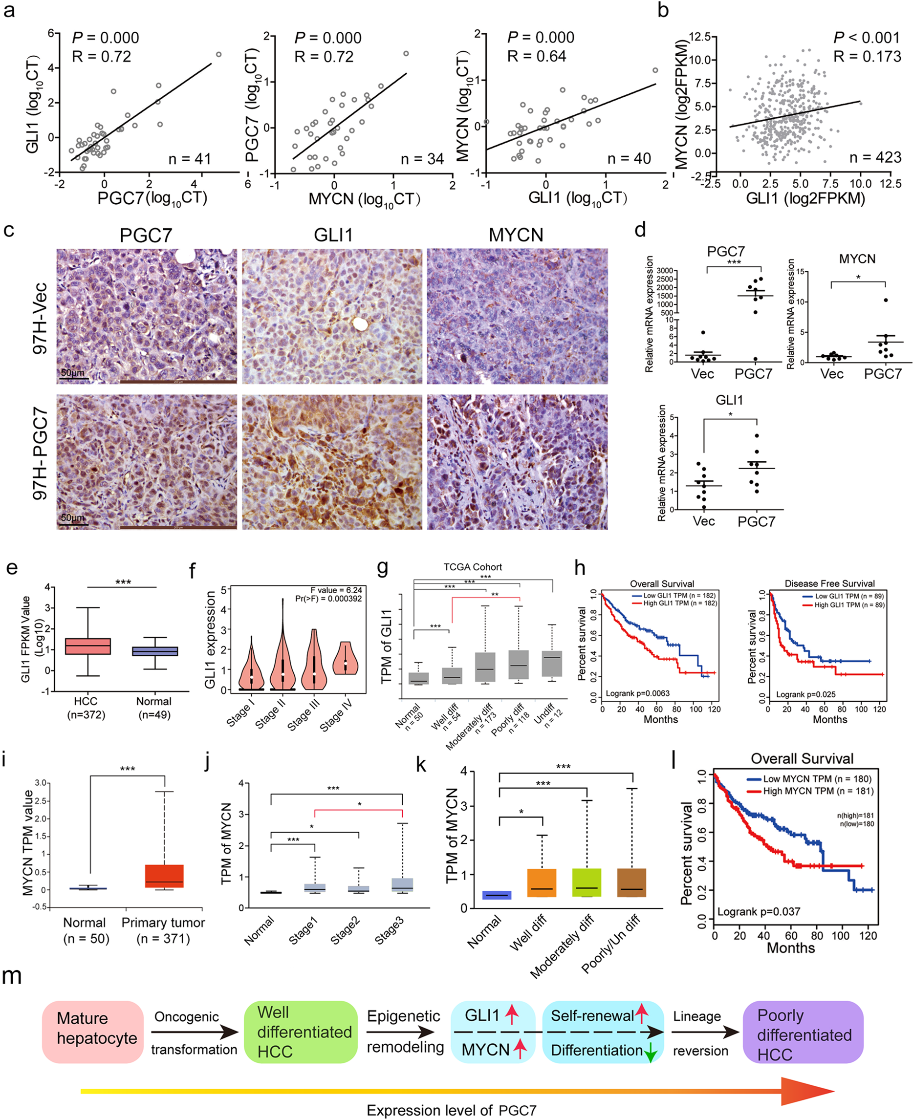
Fig. 7: Clinical relevance of PGC7/GLI1/MYCN in HCC oncogenic dedifferentiation.

a The association among PGC7, GLI1, and MYCN in HCC clinical specimens was detected by qRT-PCR. Pearson coefficient R was used to denote the expression correlation between any of the two genes. b The expression association of GLI1 and MYCN in the TCGA database was analyzed. Pearson coefficient R was used to denote the expression correlation. c Representative images of IHC staining of PGC7, GLI1, and MYCN in xenograft mice tumor generated by Vec- and PGC7-transfected 97H cells. Three independent experiments were conducted. d The mRNA expression of PGC7, GLI1, and MYCN were detected in xenograft tumor tissues generated by Vec- and PGC7-transfected cells. Each dot represents a single tumor. e–g The expression of GLI1 was analyzed in TCGA cohorts divided by tumor and non-tumor (e), different clinicopathological stage (f), and differentiation status (g). h Kaplan–Meier survival analysis in TCGA cohorts showed HCC patients with GLI1 higher expression (n = 182) had worse overall survival and disease-free survival outcome compared with patients having lower GLI1 expression (n = 182). i–k The expression of MYCN was analyzed in TCGA cohorts divided by tumor and non-tumor (i), different clinicopathological stage (j), and differentiation status (k). l Overall survival analysis of HCC patients with high or low MYCN expression in TCGA cohorts. m A schematic diagram showing the proposed working model of PGC7 in HCC lineage reversion, illustrating the dynamic expression of PGC7 during liver development and HCC progression. Statistics: in d–g and i, Student’s t-test was used for statistical analysis, *P < 0.05, **P < 0.01, ***P < 0.001, data are shown as mean ± SD.