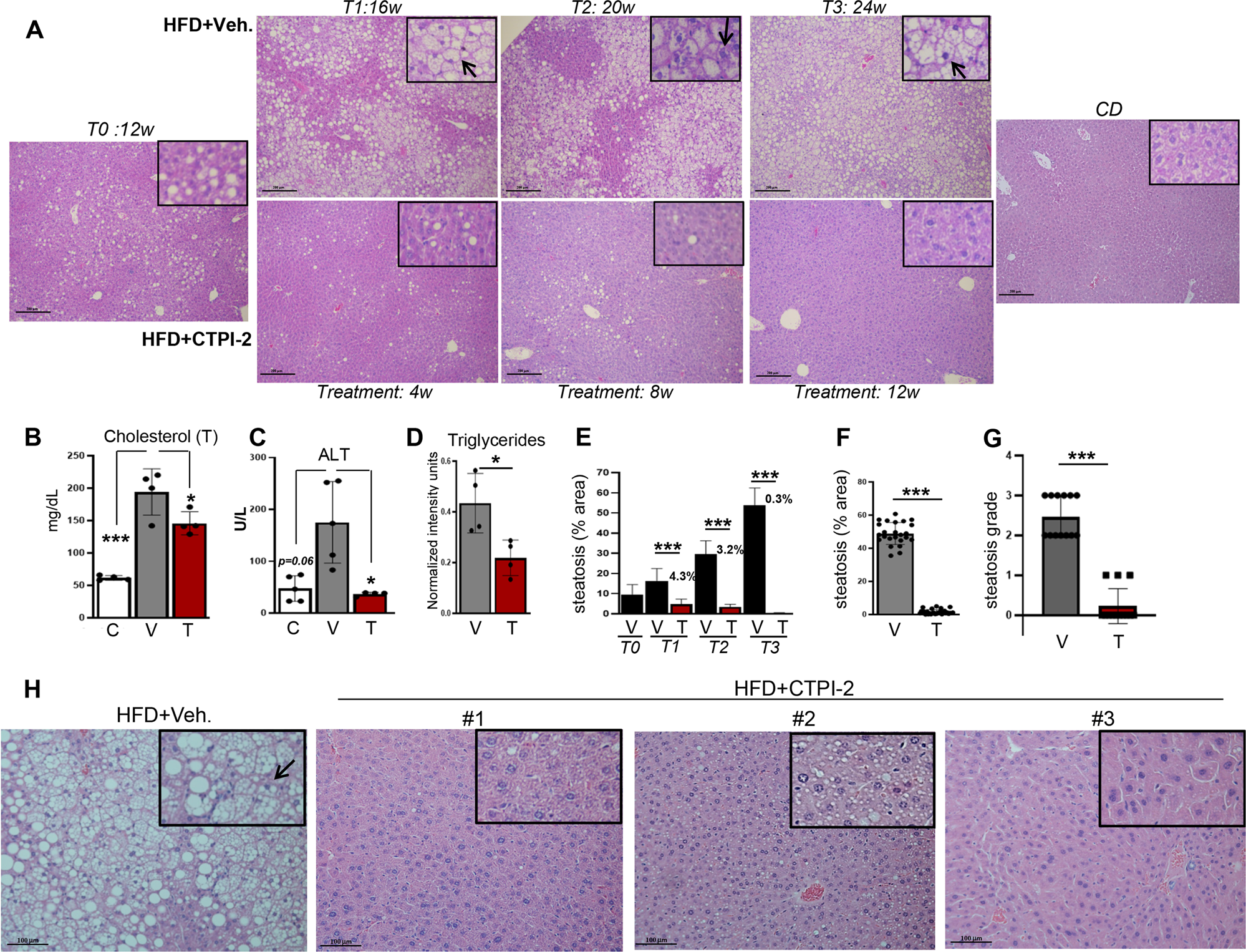
Fig. 2: Slc25a1 inhibition with CTPI-2 ameliorates steatosis and liver injury.

a Time-course experiments showing the livers of HFD-fed mice treated with vehicle (top panels) or with CTPI-2 (bottom panels). The weeks of diet exposure are indicated at the top; the times of treatment with CTPI-2 are at the bottom. Time 0 shows the liver histology when CTPI-2 treatment was initiated, after 12 weeks of HFD. The last panel on the right shows a normal liver derived from CD-fed mice. Rectangles show enlarged fields and arrows point to ballooning hepatocytes, when detected. b, c Total serum cholesterol levels and ALT levels measured with the Heska Element DC blood chemistry analyzer. d Serum levels of triglycerides measured with LC-MS. e Quantification of steatosis from the time-course experiments. The percentage of steatosis in CTPI-2 treated mice is shown on the top of each bar graph. f, g Quantification of liver steatosis indicated as % per field (f) or steatosis grade (g). Quantification was performed on 3–5 mice per group and on at least 2–3 fields per mouse. Steatosis grade was assessed as: grade 0: <5%; grade 1: 5–33%; grade 2: 33–50%; and grade 3: >50%. h Representative images of HFD-fed mice (left panel) and of three different mice treated with CTPI-2. Rectangles show enlarged fields of the images and arrows indicate hepatocyte ballooning, when present. *p ≤ 0.05, **p ≤ 0.01, ***p ≤0 0.001.