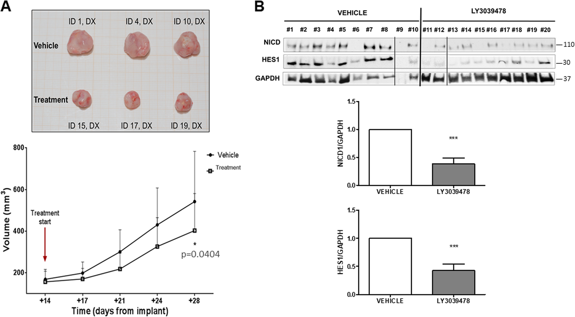
Fig. 3: LY3039478 inhibits iCCA progression in the PDX model.

a LY3039478 significantly (P < 0.05) inhibits tumor progression of iCCA in the PDX model. b Western blotting and semiquantitative evaluation by densitometry analysis of protein bands showing a significant inhibition of NICD1 and HES1 expression in treated PDX tissues (P < 0.001) compared with housekeeping GAPDH protein band for each tissue. The average value of NICD1 and HES1 levels among all mice treated with either LY3039478 or vehicle is reported in the graph versus vehicle treatment. PDX mice tissues, n = 10 for vehicle treatment, n = 10 for LY3039478 treatment.