Fig. 1: Caspase-8-dependent extrinsic cell death pathway is not involved in early AICD events.
From: JNK1 and ERK1/2 modulate lymphocyte homeostasis via BIM and DRP1 upon AICD induction

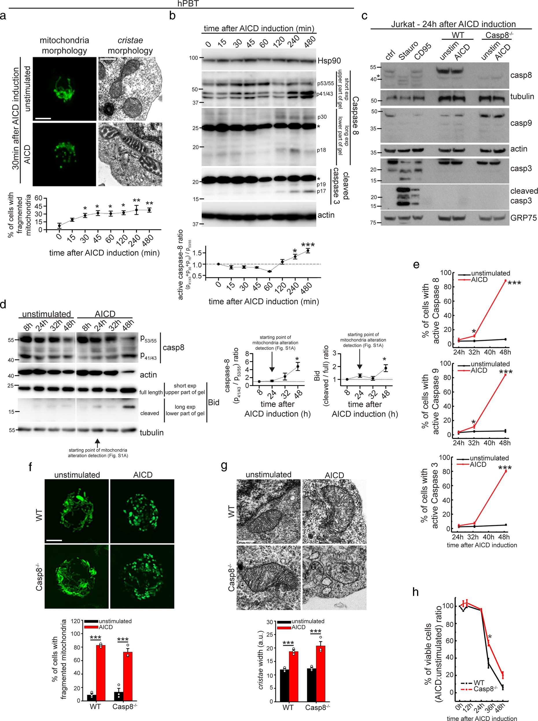
a hPBT cells representative z-stacks reconstructions of TOM20 staining (left panel) and representative electron micrographs (right panel), 30 min after AICD induction. Quantification of the cells with fragmented mitochondria at the indicated time after AICD induction is reported in the graph below (n = 3). b Expression levels of the indicated proteins evaluated by western blot in hPBT cells at the indicated times after AICD induction. Relative quantification of the active caspase-8 (measured as the ratio between active p41/43, p30 and p18 isoforms compared with inactive p53/55 isoform) is reported in the graph below (n = 3). Asterisks (*) indicate unspecific bands. c Expression levels of the indicated proteins evaluated by western blot in WT and caspase-8−/− Jurkat cells 24 h after AICD induction, i.e., the starting point of mitochondria alteration detection, as shown in Fig. S1A (one experiment representative of three independent experiments). d Expression levels of the indicated proteins evaluated by western blot in Jurkat cells at the indicated time points after AICD induction. Relative quantifications of the active caspase-8 (measured as the ratio between active p41/43 compared with inactive p53/55 isoform) and active Bid (measured as cleaved/full length ratio) are reported in the graphs on the right (caspase-8: n = 3; Bid: n = 4). e Percentage of control or AICD-stimulated Jurkat cells with active caspases, as assessed by CaspGlow kit by flow cytometry at the indicated times after AICD induction (n = 3). f Representative reconstructions of z-stacks of the transiently transfected mtYFP fluorescence 24 h after AICD induction in WT and caspase-8−/− Jurkat cells. Quantification of the percentage of cells with fragmented mitochondria is reported in the graph (n = 3). g Representative electron micrographs of WT and caspase-8−/− Jurkat cells 24 h after AICD induction. Quantification of the maximum cristae width in each condition is reported in the graph (n = 3). h Relative viability (AICD:unstimulated cells ratio) of WT and caspase-8−/− Jurkat cells stimulated for AICD (percentage of annexinVnegative cells assessed by flow cytometry) (n = 3). Data are shown as mean ± SEM. Scale bar, 10 μm in a (IF), 0.5 μm in a (TEM), 10 μm in f, and 0.35 μm in g. Significance is indicated as follows: *p < 0.05; ***p < 0.001.