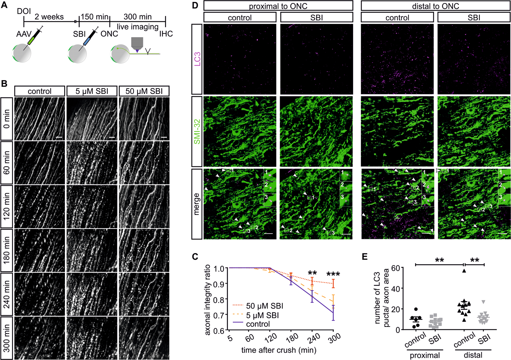
Fig. 3: The ULK1 inhibitor SBI-0206965 attenuates acute axonal degeneration and reduces the number of LC3 puncta after optic nerve crush in vivo.

a Scheme of experimental setup. DOI day of intravitreal injection of AAV.EGFP, SBI intravitreal injection of SBI-0206965 (5 or 50 µM) or control, ONC optic nerve crush, IHC fixation for immunohistochemistry. b Representative images of EGFP-labeled optic nerve axons after injection of SBI or control taken proximal to lesion before and 60–300 min after ONC. Scale bar: 30 µm. c Quantification of the axonal integrity ratio at the indicated time points after ONC and treatment with SBI or control (n = 9–11 animals for each condition). d Representative photomicrographs of immunohistochemical staining against the axonal marker SMI32 (green) and the autophagosome marker LC3 (magenta) in the optic nerve after ONC and intravitreal injection of SBI or control. Arrowheads indicate intra-axonal LC3 puncta, insets show examples at higher magnification. Scale bar: 10 µm. e Quantification of the number of intra-axonal LC3 puncta normalized to axon area (11–13 visual fields at ~400 µm proximal and distal to lesion, n = 3 animals per group). Bars represent single data points and means ± SEM. **P < 0.01, ***P < 0.001, according to two-way RM ANOVA and Tukey’s multiple comparisons test of 50 µM SBI compared with control (c) or one-way ANOVA and Tukey’s multiple comparisons test (e).