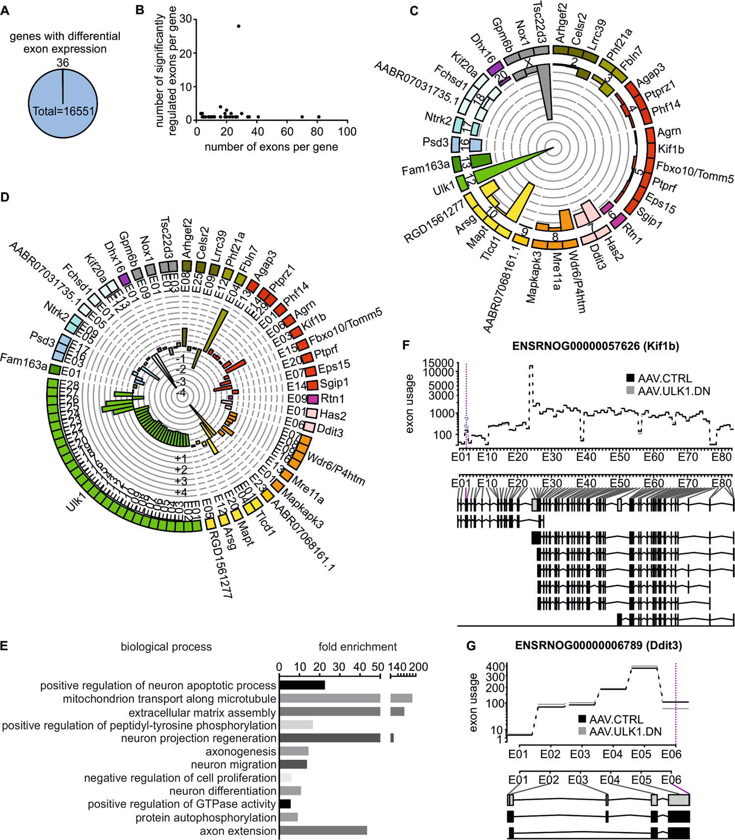
Fig. 7: Differential exon expression analysis reveals AAV.ULK1.DN-mediated splicing of genes associated with axonal degeneration.

Lysates obtained from E18 rat cortical neurons on DIV 8 after transduction with AAV.CTRL or AAV.ULK1.DN were subjected to differential exon expression analysis. a Pie chart showing the number of genes with significantly (FDR-corrected P value < 0.05) differential exon expression out of all sequenced genes after transduction with AAV.ULK1.DN (n = 3 independent cultures). b Graph showing the number of significantly regulated exons by AAV.ULK1.DN compared with the total number of exons per gene. c Graph showing the names and number of genes with differential exon expression per chromosome (2-X) after transduction with AAV.ULK1.DN. The percentage of differentially expressed exons out of the total exon number per gene is indicated by bars, circular lines indicate percentages from 0 to 100%. d Graph showing differentially expressed exons per gene (e.g., E01: exon 1). Bars indicate the log2 fold change (fc) in expression for each exon by AAV.ULK1.DN. Circular gray lines indicate log2 fc from −4.5 to 4.5. e Biological processes annotated to genes with significantly differential exon expression by AAV.ULK1.DN according to enrichment analysis in Gene Ontology. The fold enrichment value is given for each biological process. Only significantly regulated biological processes are shown. f, g Top: Graphs showing the exon usage of two genes (Kif1b, Ddit3) after transduction with AAV.CTRL and AAV.ULK1.DN. Dotted magenta lines indicate significant differences (FDR-corrected P value < 0.05). Bottom: Overview of different transcripts of the same gene, the first row indicates the full transcript.