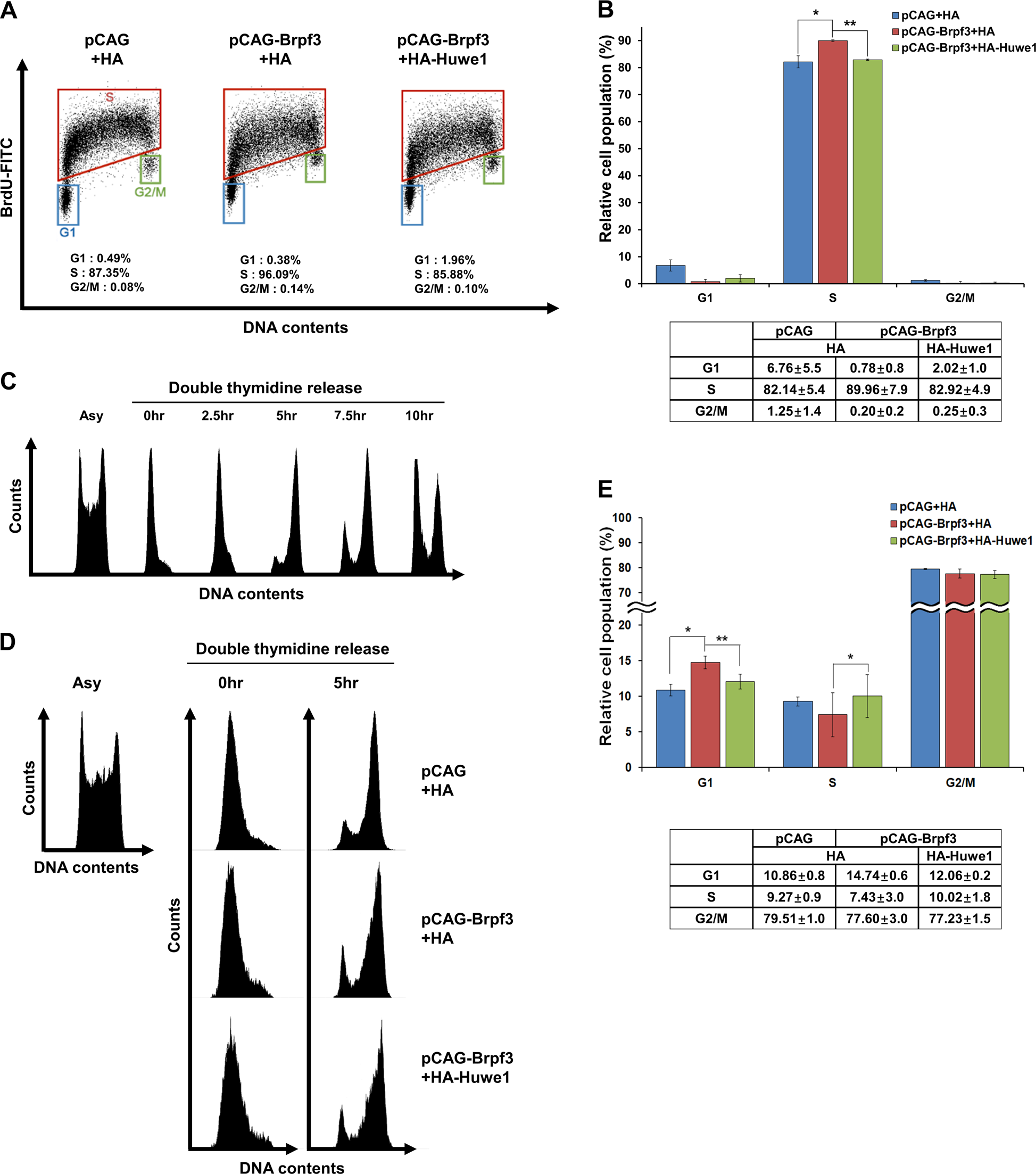
Fig. 7: Regulation of Myst2 protein by Brpf3-Huwe1 partnership is involved in both DNA damage response and cell-cycle progression in mESCs.

a Representative dot blot of BrdU incorporation and DNA content (PI) in Brpf3-overexpressed mESCs and Brpf3-Huwe1- overexpressed mESCs. The percentage of cells in the different cell-cycle phases is indicated. b Bar graph representing relative cell populations in cell-cycle phases G1, S, and G2/M. *p < 0.05, **p < 0.01, ***p < 0.001, compared with control cells. c Cell-cycle progression was analyzed by FACS. Asy means asynchronous cells. For G1-phase synchronization, thymidine was treated for two times and after releasing progression, cell-cycle progression at indicated time was detected. d Representative histogram of cell-cycle distribution in Brpf3- overexpressed mESCs and Brpf3-Huwe1-overexpressed mESCs after double thymidine block and release. e Bar graph representing relative cell populations in cell-cycle phases G1, S, and G2/M. *p < 0.05, **p < 0.01, ***p < 0.001, compared with control cells.