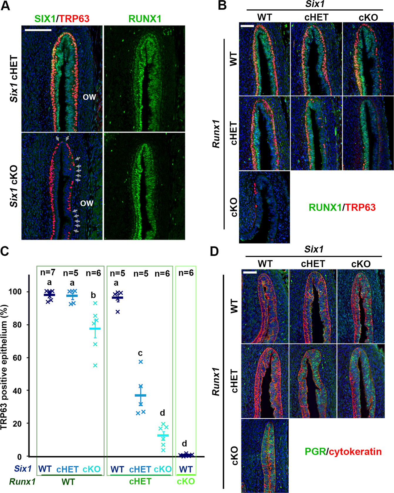
Fig. 4: SIX1 and RUNX1 collaborate in the activation of ΔNp63 locus in MDE.
From: SIX1 cooperates with RUNX1 and SMAD4 in cell fate commitment of Müllerian duct epithelium

a Six1 cKO mice showed minor defects in ΔNp63 expression in the outer wall (ow) of vaginal fornix. The ΔNp63-negative epithelial regions are indicated by arrows. b–d Gene-does effect of Six1 and Runx1 on vaginal cell fate commitment of MDE in the vaginal fornix. The outer fornix wall is on the right side. b Expression of ΔNp63 (red) and RUNX1 (green). c Proportion of MDE lined with ΔNp63-psotive basal layer on the outer wall of vaginal fornix. d Expression of uterine epithelial marker (PGR, green). The epithelium is highlighted with cytokeratin (red). Bars = 100 µm.