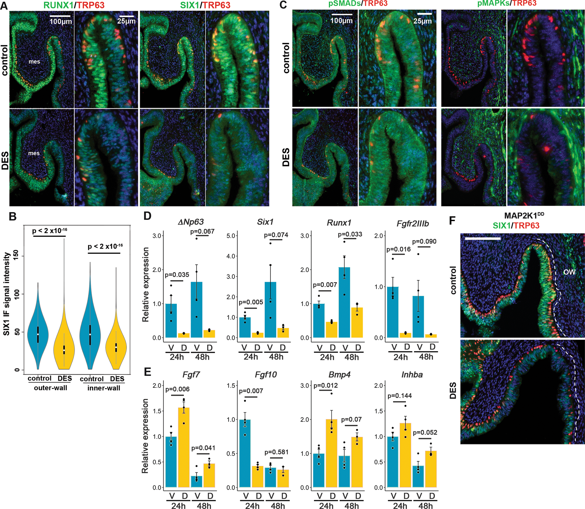
Fig. 6: DES inhibits expression of SIX1 and RUNX1 in the vaginal fornix.
From: SIX1 cooperates with RUNX1 and SMAD4 in cell fate commitment of Müllerian duct epithelium

IF assay of RUNX1, SIX1 (a), pSMAD1/5/9 and pMAPK1/3 (b) Violin plot presentation of SIX1 IF signals in the outer and inner fornix walls of control and DES-treated PD2 mice (n = 4 each). SIX1 IF signals in MDE were significantly higher (***p < 2 × 10–16) in control than DES-treated mice in both outer and inner fornix walls. c for DES effects in MDE. mes; mesenchyme. FRTs are collected from PD2 female mice with/without DES treatment (24 h after DES-pellet injection). d, e Effect of DES on transcript levels of essential factors for ΔNp63 expression in the upper part of vagina. Epithelial genes (d) are normalized by Cdh1. Mesenchymal genes (e) are normalized by Vim. V, Vehicle; D, DES. f Effect of DES on the SIX1 (green) and TRP63 (red) expression in the fornix of Map2k1DD transgene mice. Bars = 100 µm.