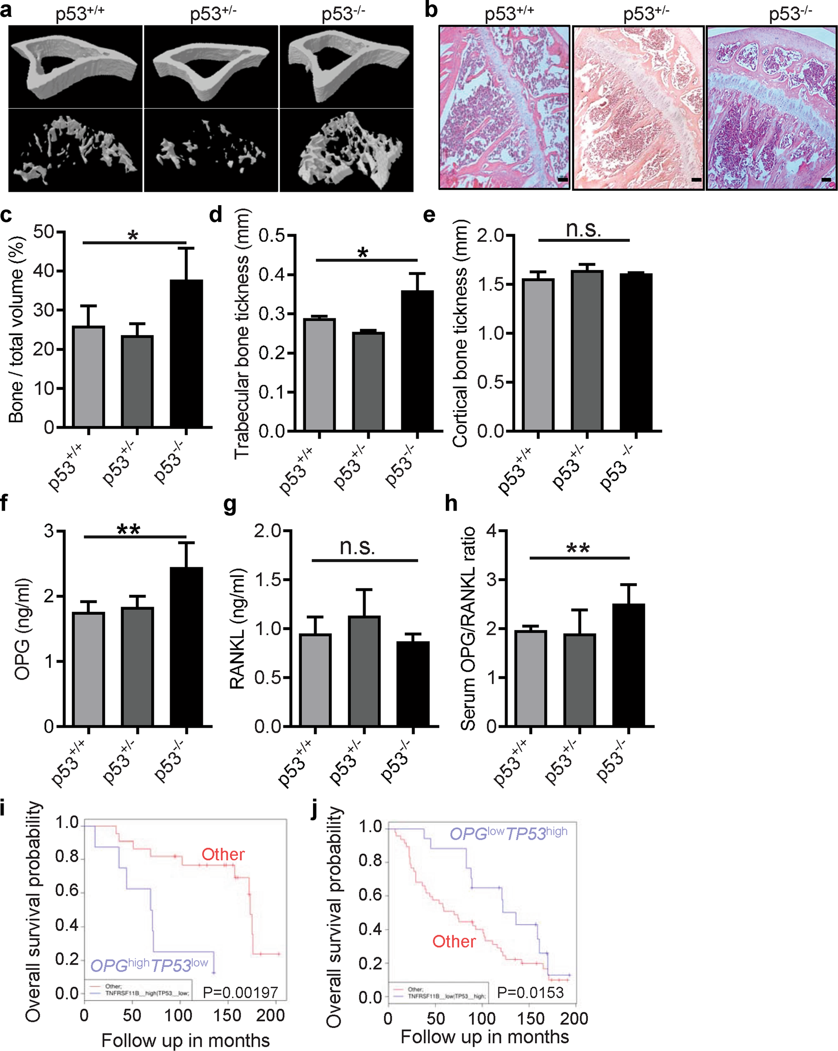
Fig. 1: Loss of p53 impairs bone homeostasis and the normal OPG/RANKL ratio.

Representative images of microCT (a) and H&E staining (b) of bone from p53+/+, p53+/−, and p53−/− mice. Scale bar represents 100 µm, n = 5. Quantification of bone volume relative to total volume (c), trabecular bone thickness (d), and cortical bone thickness (e) from representative microCT scans in a, n = 5. Serum OPG (f) and RANKL (g) were measured in p53−/− (n = 6), p53+/− (n = 6), p53+/+ (n = 6) mice. h RANKL/OPG ratio was calculated according the serum values of OPG and RANKL obtained in f and g. i, j Overall survival of prostate cancer patients was analyzed by Synergy2G. GSE16560 was selected. 30 samples from batch 6 (i) and 64 samples from batch 4 (j) were shown as plots. OPGhighTP53low or OPGlowTP53high were shown as blue, and the others were shown as red. Data are presented as mean ± SD. *p < 0.05, **p < 0.01, n.s. not significant. All replicates are biological replicates.