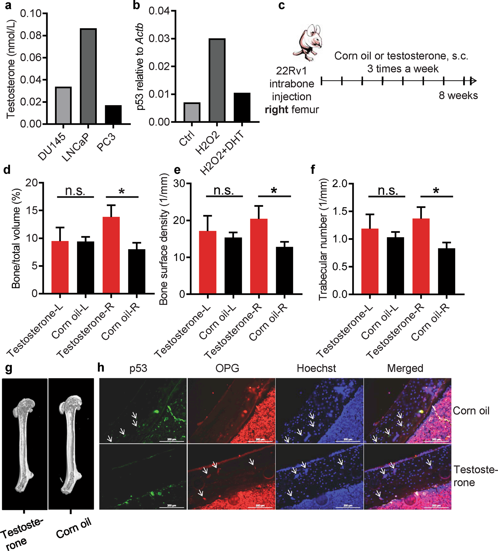
Fig. 5: Regulation on the p53/OPG axis by androgen promotes bone remodeling in prostate cancer.

a Testosterone concentrations in the culture supernatant from prostate cancer cell lines (DU145, LNCaP, and PC3) were analyzed by ELISA. b MSCs were treated with hydrogen peroxide (2 mM) alone or combined with dihydrotestosterone (DHT, 100 nM) for 6 h. p53 mRNA level was then analyzed by qPCR. c–f Human prostate cancer cell line 22Rv1 cells were intra-bone injected to the right femur of nude mice, with s.c administration of corn oil or testosterone (200 μg/mouse) three times per week for 8 weeks. c Schematic diagram of the tumorigenesis model. Quantification of Bone/total volume (d), bone surface density (e), and trabecular number (f) of the left and right femur by microCT (n ≥ 4). g Representative 3D reconstructing image of MicroCT of right femur with the administration of either testosterone or corn oil. h Immunohistostaining showed p53 and OPG levels in right femur. Top line was representative image of corn oil-treated control group and bottom line showed the testosterone-treated group. p53, OPG, and Hoechst were shown as green, red, and blue, respectively. Scale bar represents 200 μm. Data are shown as mean ± SD. *p < 0.05, n.s. not significant.