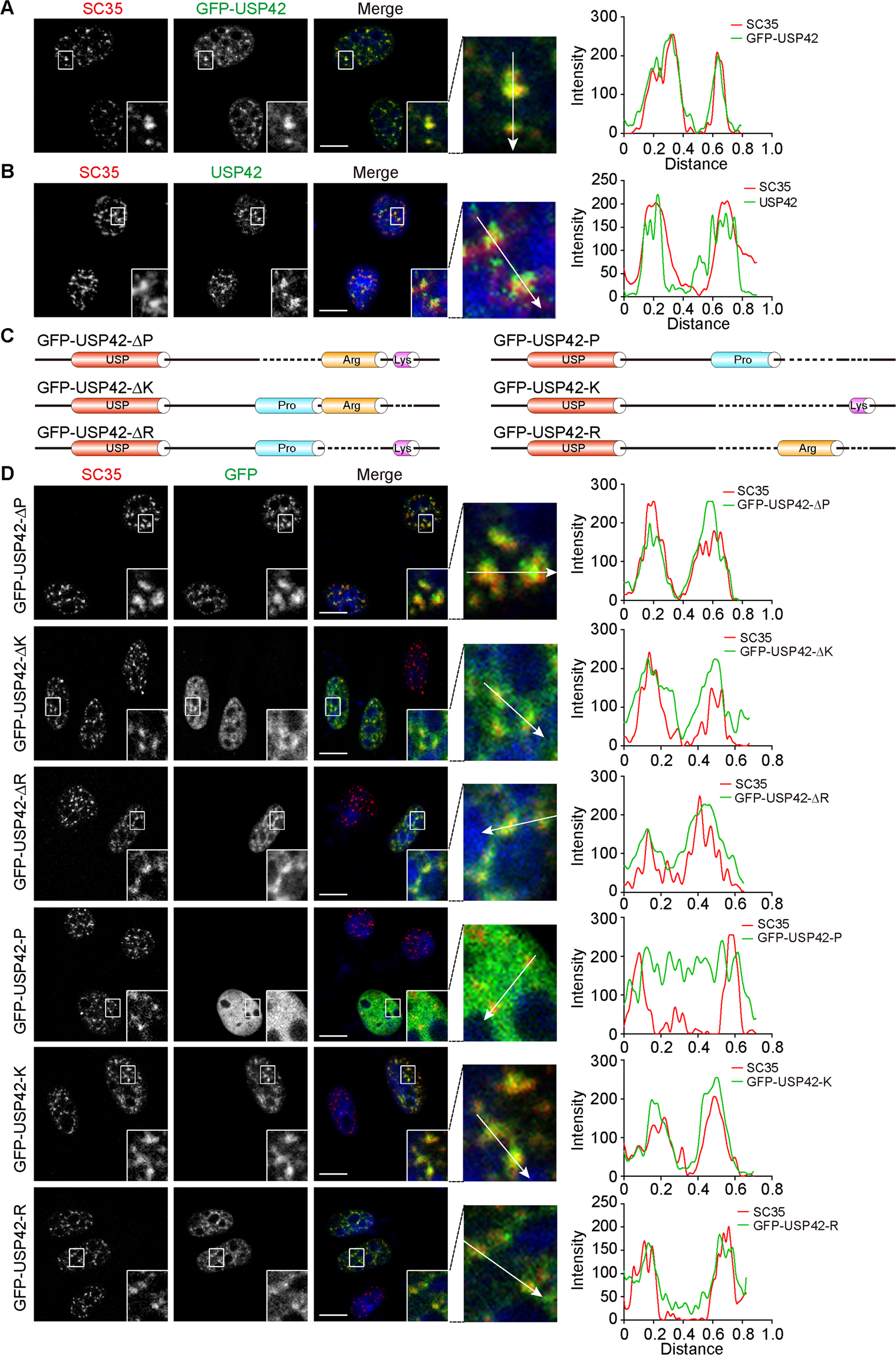
Fig. 3: Efficient nuclear speckle incorporation of USP42 relies on positively charged residues.

A Representative confocal micrographs with magnified insets showing colocalization of GFP-USP42 with endogenous SC35 detected in U2OS cells transiently expressing GFP-USP42. Graph on the right shows quantification. DAPI stains the nucleus. Scale bar = 10 μm. B Representative confocal sections with magnified insets illustrating colocalization of endogenous USP42 with SC35 in HeLa cells. Graph on the right shows quantification. Nucleus was stained with DAPI. Scale bar = 10 μm. C Schematic diagram of USP42 constructs with removal of one or two of the three motifs locating at USP42 C-terminus (proline-, arginine- and lysine-rich domains as indicated). GFP was tagged at N-terminus but omitted in the drawing to save space. D Immunofluorescence assays were conducted to inspect the colocalization of GFP-tagged USP42 mutants with endogenous SC35. Representative confocal micrographs were shown with magnified insets. Graphs on the right show quantification. Nucleus was stained with DAPI. Scale bar = 10 μm. All experiments were performed with three biological repeats.