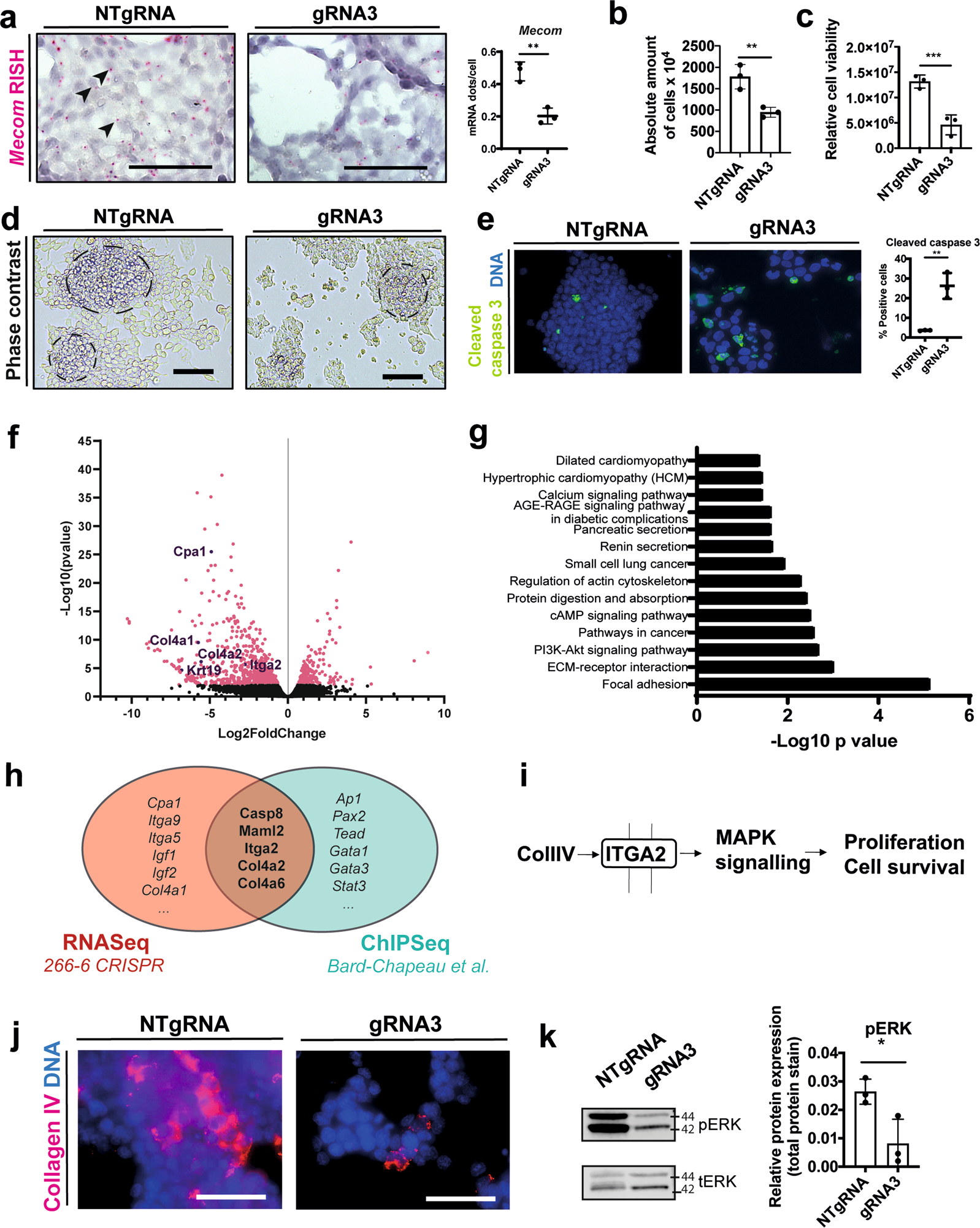
Fig. 4: Mecom retains cell adhesion and survival in 266-6 cells.
From: MECOM permits pancreatic acinar cell dedifferentiation avoiding cell death under stress conditions

a RNA in situ hybridization (RISH) and quantification on control (NT-gRNA) and Mecom KD (gRNA3) 266-6 cells. Scale = 200 µM. (N = 3; **p < 0.01; unpaired two-tailed t-test). b Phase-contrast images of control (NT-gRNA) and Mecom KD (gRNA3) 266-6 cells. Scale = 200 µM. c Absolute number of cells at 96 h after seeding 50,000 cells (mean ± SD; N = 3; **p < 0.01; unpaired two-tailed t-test). d Cell viability measured relative to background levels of the culture medium by CellTiter Glo assay (mean ± SD; N = 3; ***p < 0.001; unpaired two-tailed t-test) (e) Immunofluorescent staining and quantification of cleaved caspase 3+ cells. (mean ± SD; N = 3; **p < 0.01; unpaired two-tailed t-test) (f) Volcano plot and (g) KEGG pathway analysis on differential gene expression profiles after RNAseq analysis of Mecom wildtype versus Mecom KD cells (N = 3) (h) Venn diagrams showing genes overlapping between differentially expressed genes in Mecom KD 266-6 cells and publicly available ChIP-seq dataset from Bard-Chapeau et al. [49]. i Schematic representation of our hypothesis. j Collagen IV immunofluorescent staining in red on 266-6 NTgRNA and gRNA3-transduced cultured cells. k Immunoblot for phospho-ERK and total ERK and quantifications of pERK relative to total protein stain. (mean ± SD; N = 3; *p < 0.05; Unpaired two-tailed t-test).