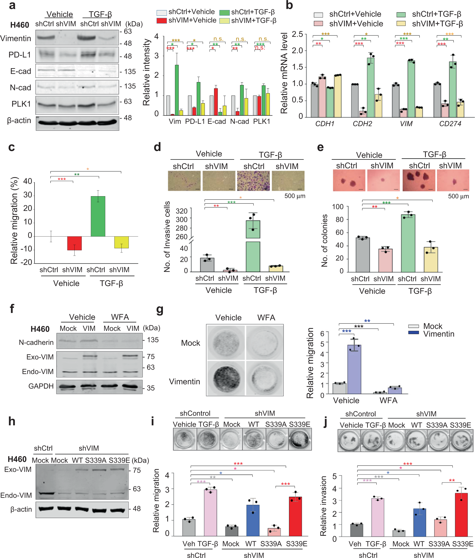
Fig. 5: Suppression of pro-metastatic activity in cells by blocking vimentin is rescued by the expression of vimentin phosphomimetic at S339.

NCI-H460 cells were infected by lentiviral vimentin shRNA and then treated with TGF-β for 48 hours (a–c). a Immunoblot analyses were performed using anti-vimentin, anti-PD-L1, anti-N-cadherin, anti-E-cadherin, anti-PLK1, and anti-β−actin (left panel). The band intensity values were quantified using LI-COR Odyssey software (Li-COR Biosciences), normalized, and plotted (right panel). *p < 0.05; **p < 0.01; ***p < 0.001; (n = 3). n.s., not significant. b QRT-PCR was performed for CDH1, CDH2, VIM, and CD274 in NCI-H460 cells with depleted vimentin. *p < 0.05; **p < 0.01; ***p < 0.001; (n = 3). Data are presented as mean ± SD. c NCI-H460 cells depleted of vimentin and treated with TGF-β were subjected to a wound healing assay, as shown in Supplementary Figure 5d. The scratch recovery efficiency after 72 hours was analysed using NIS-Elements Imaging software (Nikon, Japan), and the relative migration distance compared with the control was plotted. *p < 0.05; **p < 0.01; ***p < 0.001; (n = 3). Data are presented as mean ± SD. d NCI-H460 cells depleted of vimentin were treated with TGF-β. The cells that invaded the bottom layer surface were stained with 0.05% crystal violet dye, and the stained cells were counted. *p < 0.05; **p < 0.01; ***p < 0.001; (n = 3). Data are presented as mean ± SD. e A colony formation assay was performed with NCI-H460 cells depleted of vimentin, as described in the Materials and Methods. After 2 weeks, the colonies formed in agar were counted after 0.005% crystal violet staining. *p < 0.05; **p < 0.01; ***p < 0.001; (n = 3). Data are presented as mean ± SD. f NCI-H460 cells expressing RFP-tagged empty vector (Mock) and vimentin (VIM) were treated with the vimentin inhibitor withaferin-A for 48 hours. Immunoblot analyses were performed using anti-vimentin, anti-N-cadherin, and anti-GAPDH. Endo-VIM, endogenous vimentin; Exo-VIM, exogenous vimentin. g NCI-H460 cells expressing vimentin and treated with withaferin-A for 3 days were subjected to a Transwell migration assay. Three days after seeding, the cells on the bottom layer surface were stained with 0.05% crystal violet dye, and the intensity values were measured using an Odyssey infrared imaging system (LI-COR Biosciences) and plotted (right panel). *p < 0.05; **p < 0.01; ***p < 0.001; (n = 3). Data are presented as mean ± SD. Mouse vimentin mutants were expressed in NCI-H460 cells after depleting endogenous human vimentin using shRNA (h and i). h Immunoblot analyses were performed using anti-vimentin, anti-RFP, and anti-β−actin. Endo-VIM, endogenous vimentin; Exo-VIM, exogenous vimentin. i Cells expressing wild-type or mutant vimentin were subjected to a Transwell migration assay. As a positive control of migration, cells were treated with TGF-β. Images of the Transwell cell migration assay were collected, and the intensity values of the stained cells were measured using an Odyssey infrared imaging system (LI-COR Biosciences) and plotted. *p < 0.05; **p < 0.01; ***p < 0.001; (n = 3). Data are presented as mean ± SD. j An invasion assay was performed using NCI-H460 cells expressing murine vimentin after the depletion of human vimentin. Five days after seeding, the cells that had invaded the bottom layer surface were stained with 0.05% crystal violet dye, and the relative absorbance was plotted. *p < 0.05; **p < 0.01; ***p < 0.001; (n = 3). Data are presented as mean ± SD of three independent experiments (significantly different as compared with experimental control).