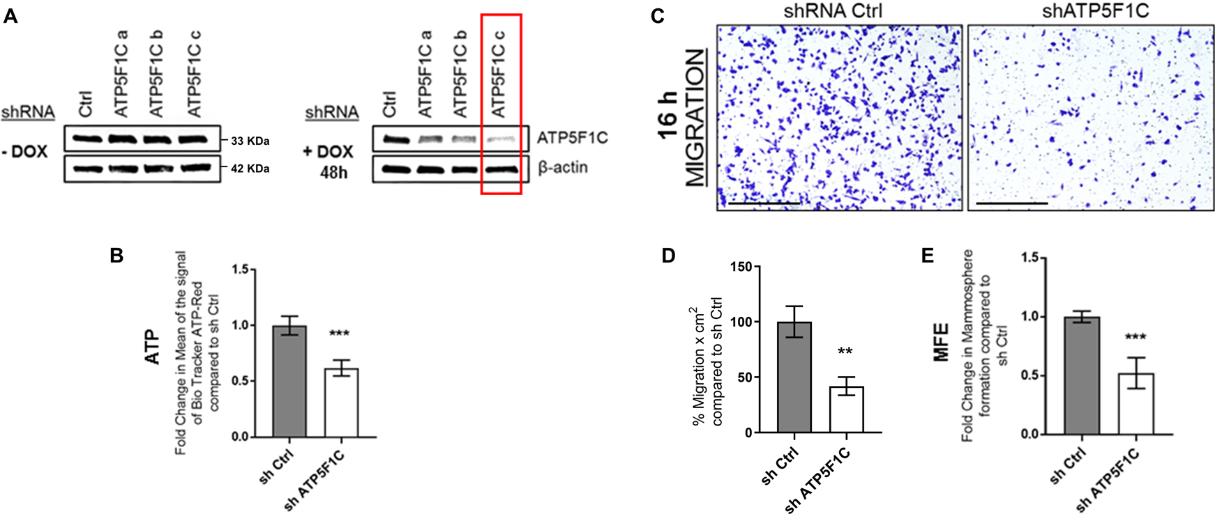
Fig. 6: shRNA-targeted knockdown of ATP5F1C protein expression inhibits mitochondrial ATP production, cell migration, and 3D anchorage-independent growth.

A Inducible knock-down of ATP5F1C. MDA-MB-231 cells were stably transduced with a lentiviral vector encoding an shRNA targeting ATP5F1C, in the Tet-On system; three different shRNA constructs were tested, namely a–c. MDA-MB-231 cells were also transduced with an shRNA-control vector in parallel. After 48 h of shRNA-induction by treatment with Doxycycline (10 μM), the levels of ATP5F1C were assessed by Western blot analysis. Note that the shRNA construct c showed largest inducible downregulation of ATP5F1C expression levels (indicated by the RED box). As a consequence, only cells transduced with construct c were used for further experiments, as compared with the shRNA control, both treated with Doxycycline. B Knockdown of ATP5F1C reduces ATP levels. Note that induced down-regulation of ATP5F1C reduces ATP levels by ~45%, relative to the shRNA control. Unpaired t test, **p < 0.005. C, D Knockdown of ATP5F1C inhibits cell migration: representative images (C) and quantitation (D). Note that induced down-regulation of ATP5F1C blocks cell migration by ~65%, relative to the shRNA control. MDA-MB-231 cells were cultured in presence of Doxycycline (10 μM) for 32 h and moved to Transwells for 16 h, all in presence of Doxycycline. Representative images are shown. Scale bar = 500 μm. Unpaired t test, **p < 0.005. E Knockdown of ATP5F1C inhibits 3D anchorage-independent growth. Note that induced downregulation of ATP5F1C blocks 3D mammosphere formation by ~50%, relative to the shRNA control. Unpaired t test, ***p < 0.0005. Therefore, ATP5F1C is a key regulator of mitochondrial ATP-production, cell migration, and 3D mammosphere growth.