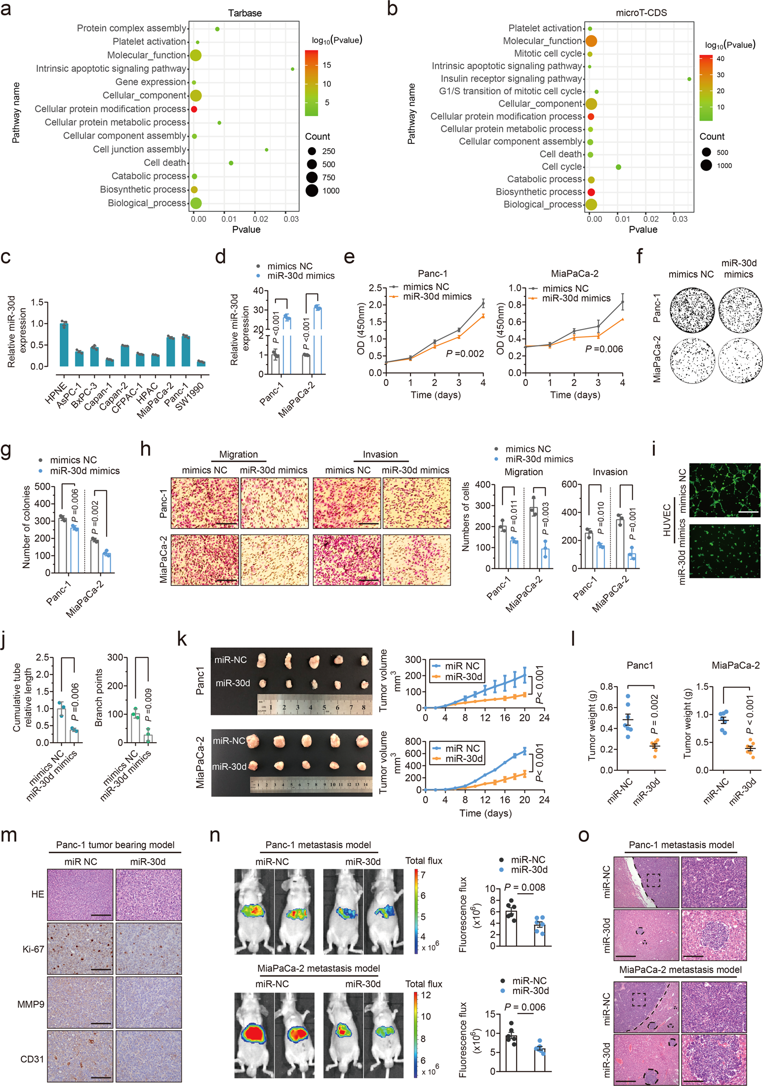
Fig. 2: miR-30d suppresses tumor proliferation, metastasis, and angiogenesis both in vitro and in vivo.

a, b GO Enrichment analysis (biological process) of miR-30d using DIANA tools based on public Tarbase and microT-CDS datasets. c qRT-PCR analysis of miR-30d mRNA expression in multiple PDAC cells. d miR-30d expression levels were evaluated using qRT–PCR in indicated cell lines with miR-30d mimics. e CCK8 assays were performed to determine the cell viability of Panc-1 and MiaPaCa-2 cell lines with miR-30d mimics transfection. f, g Colony formation assay was performed in two cell lines with miR-30d mimics transfection. h Transwell assays were performed to evaluate the effect of miR-30d on cell migration and invasion in Panc-1 and MiaPaCa-2 cells. Scale bars = 100 μm. i, j Capillary tube formation was performed to evaluate tumor angiogenesis in HUVECs with condition medium of Panc-1 cells with miR-30d mimics transfection. Scale bars = 100 μm. K, l Representative images of tumors with corresponding tumor volumes and tumor weights in nude mice bearing Panc-1 and MiaPaCa-2 cells with stable miR-30d overexpression or vector. m Representative immunohistochemical images of Ki-67, MMP9 and CD31 staining from miR-30d and vector subcutaneous xenograft tissues in Panc-1 tumor-bearing model. Scale bars = 100 μm. n Representative bioluminescent images of mice 8 weeks after splenic portal vein injection of Panc-1 and MiaPaCa-2 cells with miR-30d overexpression or vector-transfected cells and quantification of the results of bioluminescence imaging in the liver region. o Representative images and H&E staining of liver tissues from the above two groups are shown. Scale Bars, right: 200 μm; left: 50 μm.