Fig. 2: Gm364 is essential for oocyte quality.
From: Gm364 coordinates MIB2/DLL3/Notch2 to regulate female fertility through AKT activation

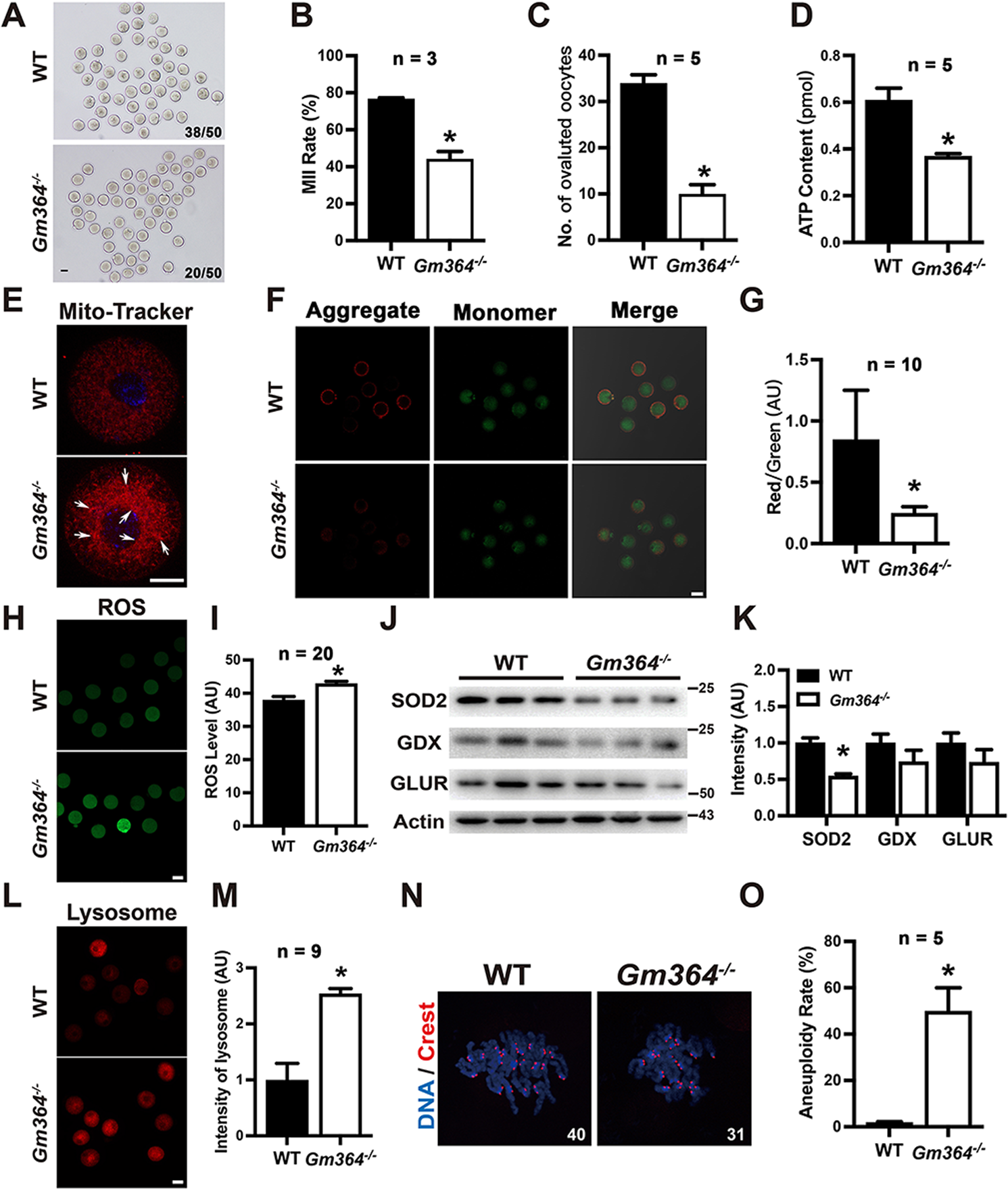
A, B Gm364 knockout significantly reduced oocyte maturation (MII rate). C Gm364 knockout significantly reduced the number of ovulated oocytes. D Gm364 knockout significantly reduced the ATP concentration in oocytes. E Gm364 knockout resulted in mitochondria aggregation (arrow pointed). DNA in blue, mitochondria in red. F, G Gm364 knockout significantly reduced mitochondria membrane potential, as indicated by the aggregate (red fluorescence, JC-1 as aggregates at higher membrane potentials) / monomer (green fluorescence, JC-1 as monomers at lower membrane potentials) ratio. H, I ROS staining and quantification showed that Gm364 knockout significantly increased ROS levels. J, K Blot and quantification showed that Gm364 knockout significantly reduced SOD2 (superoxide dismutase 2) level, but didn’t affect the levels of GDX (glutathione peroxidase) and GLUR (glutathione reductase). L, M Live fluorescent dye staining and quantification showed that Gm364 knockout significantly increased lysosome intensity. N, O Kinetochore staining and quantification of chromosome spread MII oocytes showed that Gm364 knockout significantly increased aneuploidy. Scale bars for (A), (F), (H), and (L), 50 μm; Scale bars for (E), 20 μm. *Indicates p < 0.05.