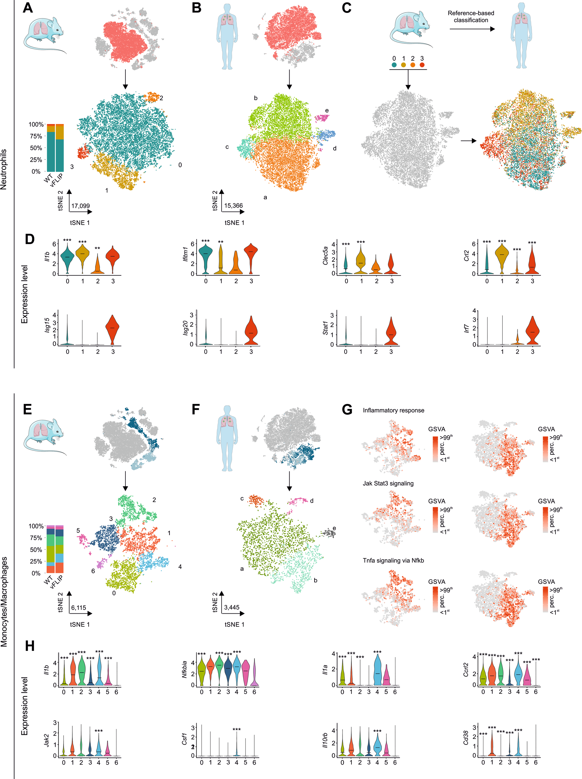
Fig. 4: Unbiased comparison between lung-infiltrating cells of vFLIP mice and BAL-derived immune cells obtained from COVID-19 patients.
From: Fatal cytokine release syndrome by an aberrant FLIP/STAT3 axis

A tSNE representation and stacked bar plot showing cluster analysis of neutrophils coming from scRNA-seq analysis of lung tissue of mice (n = 7) and B COVID-19 patients BALs (n = 7). Neutrophils of mouse (17,099) and human (15,366) are visualized through tSNE projection and colored according to cluster analysis. C Reference-based classification of BAL neutrophil clusters using average expression of mice neutrophil clusters (see “Materials/subjects and methods”). D Violin plots showing the expression of key inflammatory and interferon response genes among mouse neutrophil clusters. The asterisks denote statistically significant upregulation in the comparison between vFLIP and WT conditions (*p < 0.05, **p < 0.01, ***p < 0.001). E Subset analysis of monocytes/macrophages of mouse (n = 7) and F COVID-19 BALs (n = 7). Monocytes/macrophages of mouse (6115) and human (3445) are visualized through tSNE projection and colored according to cluster analysis. G GSVA scores for inflammatory response, JAK-STAT3 signaling, and TNF-α signaling via NF-κB pathway across mouse (left) and BAL (right) monocytes/macrophage clusters. H Violin plots showing the expression level of key inflammatory response and JAK-STAT3 signaling pathway genes across mouse monocytes/macrophages subsets. The asterisks denote statistically significant upregulation in the comparison between vFLIP and WT conditions (*p < 0.05, **p < 0.01, ***p < 0.001).