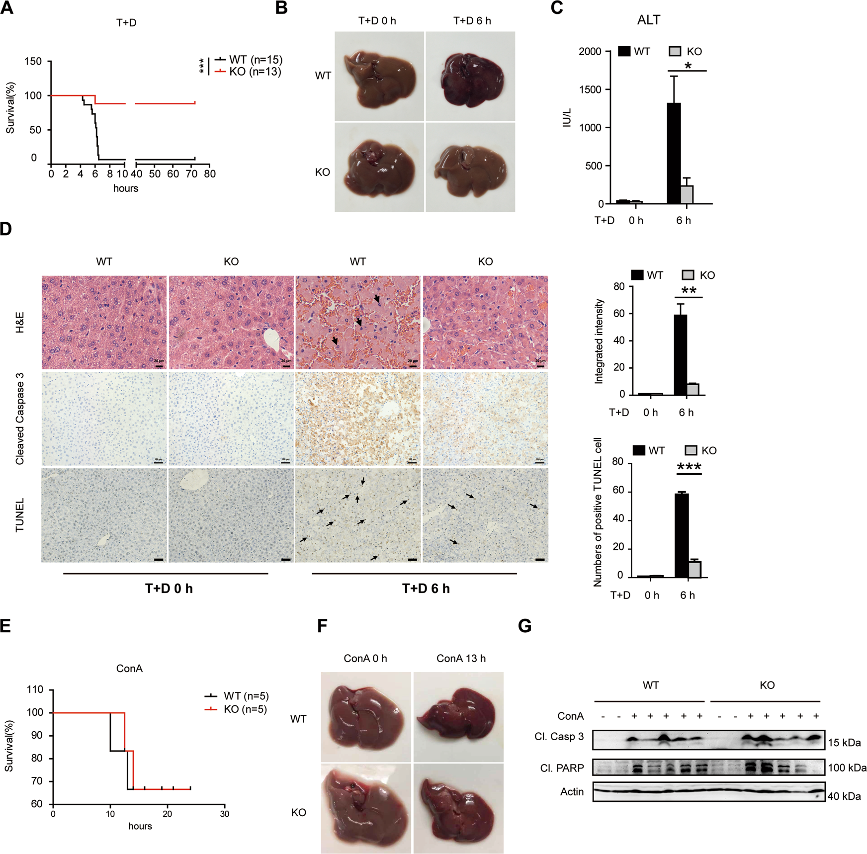
Fig. 2: Bcl-3 deficiency leads to decreased hepatoxicity and lethality in response to TNF in vivo.
From: Bcl-3 promotes TNF-induced hepatocyte apoptosis by regulating the deubiquitination of RIP1

Ten- to 12-week-old male WT and Bcl-3 KO mice were injected intraperitoneally with T + D. A Survival was monitored every 2 h for 3 days. B Liver tissues were collected and photographed at 6 h after injection. C Levels of serum ALT (IU/L) in WT and KO mice treated with PBS or T + D. D Hepatic tissues were collected after injection and subjected to histological analysis using H&E staining (scale bar = 20 μm) and immunohistochemistry with anti-cleaved Caspase 3 antibody and TUNEL staining (scale bar = 100 μm). The black arrows denote hepatocytes with fragmented nuclei. The frequency of the integrated intensity of cleaved Caspase 3+ or TUNEL+ hepatocytes is shown in the graphs on the right. E Survival curve of WT and KO mice injected intravenously with ConA. F Liver tissues were collected and photographed at 13 h after injection. G Western blot analysis of cleaved Caspase 3 and PARP in liver tissues after ConA treatment for 13 h. The results are shown as the mean ± SEM. *p < 0.05, **p < 0.01, ***p < 0.001.