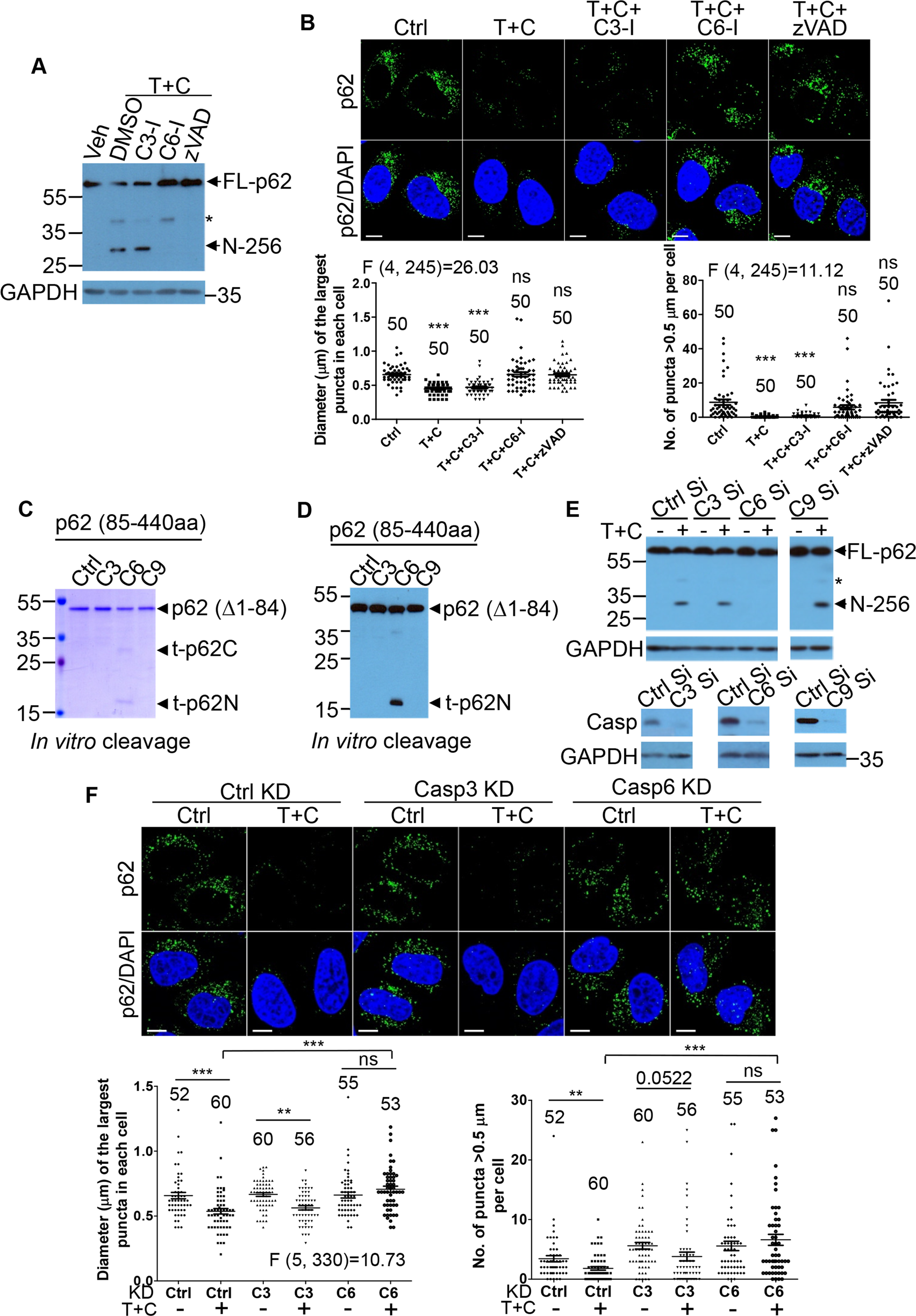
Fig. 4: Caspase-6 mediates p62 cleavage at D256.
From: The caspase-6–p62 axis modulates p62 droplets based autophagy in a dominant-negative manner

A Caspase-6 inhibitor blocked p62 cleavage at D256. HeLa cells were treated with vehicle control, or TNFα (10 ng/ml) + CHX (50 µg/ml) along with DMSO, caspase-3 inhibitor (C3-I) (20 µM), caspase-6 inhibitor (C6-I) (20 µM), or z-VAD-fmk (z-VAD) (20 µM) for 4 h. Cell lysates were subjected to immunoblot with anti-p62 or GAPDH antibodies successively. An asterisk symbol (*) denotes p62-1-329aa cleavage fragment. N-256: p62 N-terminus 1-256aa. B Caspase-6 inhibitor or pan-caspase inhibitor restored p62-droplet formation. HeLa cells were treated with vehicle (DMSO), TNFα (10 ng/ml) + CHX (50 µg/ml) (T + C), and TNFα (10 ng/ml) + CHX (50 µg/ml) along with DMSO, caspase-3 inhibitor (C3-I) (20 µM), caspase-6 inhibitor (C6-I) (20 µM) or z-VAD-fmk (z-VAD) (20 µM), for 3 h. The cells were stained with anti-p62 antibody (guinea pig). Confocal images were acquired with confocal microscopy. Bar: 10 µm. The diameter of the biggest p62 puncta (µm) in each cell was measured, and the number of p62 puncta > 0.5 µm in each cell was assessed (ImageJ). n = the number of cells, as shown in each plot. Data are shown as mean ± sem. Statistical analysis was performed by one-way ANOVA with Dunnett’s multiple comparison test. The F/degree of freedom/post hoc P values are indicated in each plot. ns not significant; ***P < 0.0001. C, D In vitro cleavage of p62 by caspase-6. For caspase-6 in vitro cleavage assay, recombinant 6× His-tagged p62 (del 1-84aa) was cleaved by control (buffer only) (Ctrl), caspase-3 (C3), caspase-6 (C6) or caspase-9 (C9) in vitro. The reaction mixture was resolved by SDS-PAGE (the arrows mark N- or C-terminal p62), and subjected to Coomassie blue staining (C) or subjected to immunoblot with anti-p62 (N-terminus) (D). Note that the mobility shift of the p62 N-terminal fragment here differs from those in other occasions of p62 N-terminus, as p62 del 1-84aa was used here. E Caspase-6 knockdown blocked p62 cleavage. HeLa cells were knocked down with siRNA for control (Ctrl), caspase-3 (C3), caspase-6 (C6), or caspase-9 (C9) in duplicate, respectively. After 48 h, cells were treated with DMSO (-) or TNFα (10 ng/ml) + CHX (50 µg/ml) (+), as indicated, for 4 h. Cell lysates were subjected to immunoblot with anti-p62 (N-terminus) or GAPDH successively. In parallel (lower panels), samples for control knockdown, caspase-3 knockdown, caspase-6 knockdown, or caspase-9 knockdown were probed with anti-caspase-3 (left), anti-caspase-6 (middle) or anti-caspase-9 antibody (right) to validate knockdown effectiveness. An asterisk symbol (*) denotes p62-1-329aa cleavage fragment. N-256: p62 N-terminus 1-256aa. F Caspase-6 knockdown restored p62-droplet formation. HeLa cells were knocked down (KD) with siRNA for control (Ctrl), caspase-3 (C3), or caspase-6 (C6) in duplicate, respectively. After 48 h, cells were treated with DMSO or TNFα (10 ng/ml) + CHX (50 µg/ml) (T + C), as indicated, for 3 h. The cells were stained with anti-p62 antibody (guinea pig). Confocal images were acquired with confocal microscopy. Bar: 10 µm. The diameter of the biggest p62 puncta (µm) in each cell, and the number of p62 puncta > 0.5 µm in each cell were assessed by ImageJ. n = the number of cells, as shown in each plot. Data are shown as mean ± sem. Left panel: Statistical analysis was performed by one-way ANOVA with Bonferroni multiple comparison test. The F/degree of freedom/post hoc P values are indicated in each plot. ns not significant; **P < 0.01; ***P < 0.0001. Right panel: Statistical analysis was performed by unpaired/two-tailed T-test. ns not significant; **P = 0.006; ***P < 0.0001.