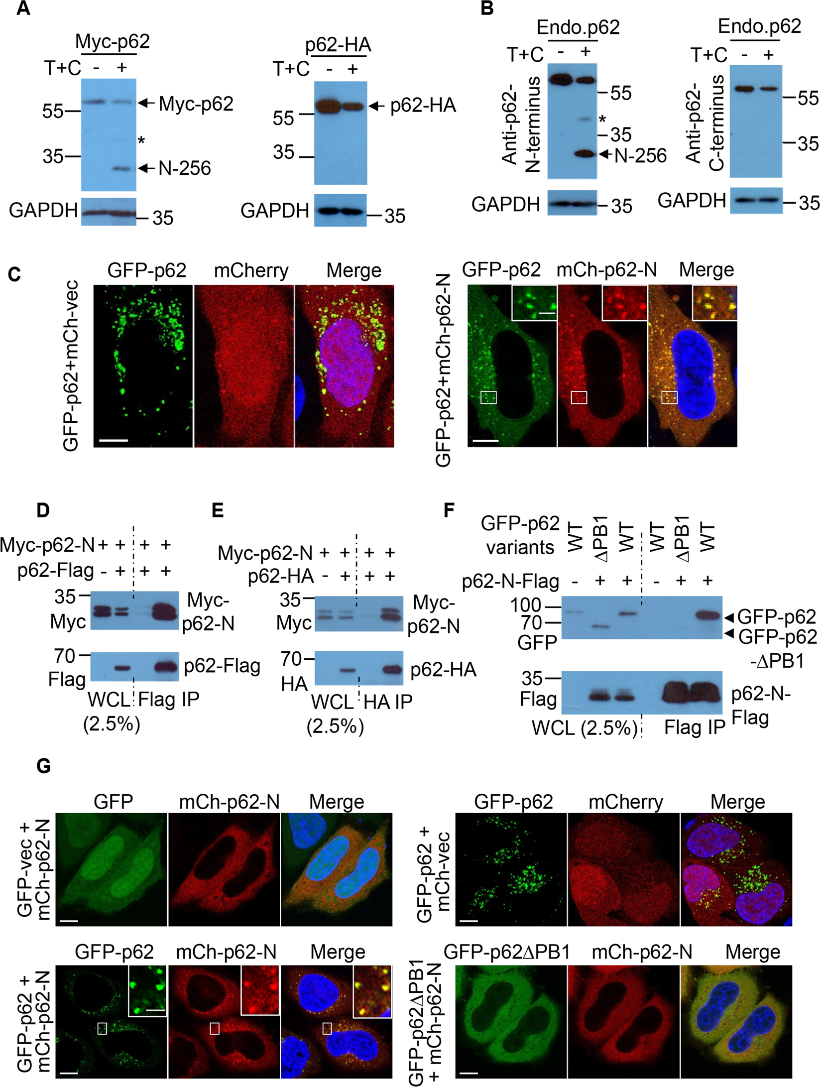
Fig. 5: Caspase-6-mediated p62 N-terminal cleavage fragment colocalizes with full-length p62 via the PB1 domain.
From: The caspase-6–p62 axis modulates p62 droplets based autophagy in a dominant-negative manner

A, B Caspase-6-mediated p62 C-terminal fragment was undetectable. A N-terminally Myc-tagged p62 (Myc-p62) or C-terminally HA-tagged p62 (p62-HA) was transfected into HeLa cells. After 20 h, the cells was subjected to cleavage with the treatment of TNFα (10 ng/ml) + CHX (50 µg/ml) (T + C) for 4 h. The cell lysates were used for immunoblot with anti-Myc or HA antibody, and GAPDH antibody successively. An asterisk symbol (*) denotes Myc-p62-1-329aa cleavage fragment (left). N-256: Myc-p62 N-terminus 1-256aa (left). B HeLa cells was subjected to cleavage with the treatment of TNFα (10 ng/ml) + CHX (50 µg/ml) for 4 h. The cell lysates were used for immunoblot with anti-p62 N-terminus antibody or anti-p62-C-terminus antibody, and GAPDH antibody successively. An asterisk symbol (*) denotes p62-1-329aa cleavage fragment (left). N-256: p62 N-terminus 1-256aa (left). C The colocalization between mCherry-p62-N and GFP-p62. Hela cells expressing GFP-p62 and mCherry-p62-N were fixed, and images were acquired with Leica confocal microscopy. Bar: 10 µm. Boxed areas are magnified. Bar (inset): 2 µm. D, E The physical interaction between p62 and p62-N. D Myc-p62-N/vector or Myc-p62-N/p62-Flag were transfected into HeLa cells. After 20 h, cells were lysed and subjected to immunoprecipitation (IP) with anti-Flag (M2) agarose beads (Sigma). The immunoprecipitates and whole cell lysates (WCL) were used for immunoblot with anti-Myc and anti-Flag antibody successively. E Myc-p62-N/vector or Myc-p62-N/p62-HA were transfected into HeLa cells. After 20 h, cells were lysed and subjected to immunoprecipitation with anti-HA agarose beads (Sigma). The immunoprecipitates (IP) and whole cell lysates (WCL) were used for immunoblot with anti-Myc and anti-HA antibody successively. F, G The PB1 domain was required for the interaction between p62 and p62-N. F GFP-p62/vector, GFP-p62ΔPB1/p62-N-Flag or GFP-p62/p62-N-Flag were transfected into HeLa cells. After 20 h, cells were lysed and subjected to immunoprecipitation (IP) with anti-Flag (M2) agarose beads (Sigma). The immunoprecipitates and whole cell lysates (WCL) were used for immunoblot with anti-GFP and anti-Flag antibody successively. G Hela cells were transfected with GFP vector/mCherry-p62-N (control), GFP-p62/mCherry vector (control), GFP-p62/mCherry-p62-N or GFP-p62ΔPB1/mCherry-p62-N. After 20 h, cells were fixed and images were acquired with Leica confocal microscopy. Bar: 10 µm. No significant colocalization between GFP-p62ΔPB1 and mCherry-p62-N was observed. Boxed areas are magnified. Bar (inset): 2 µm.