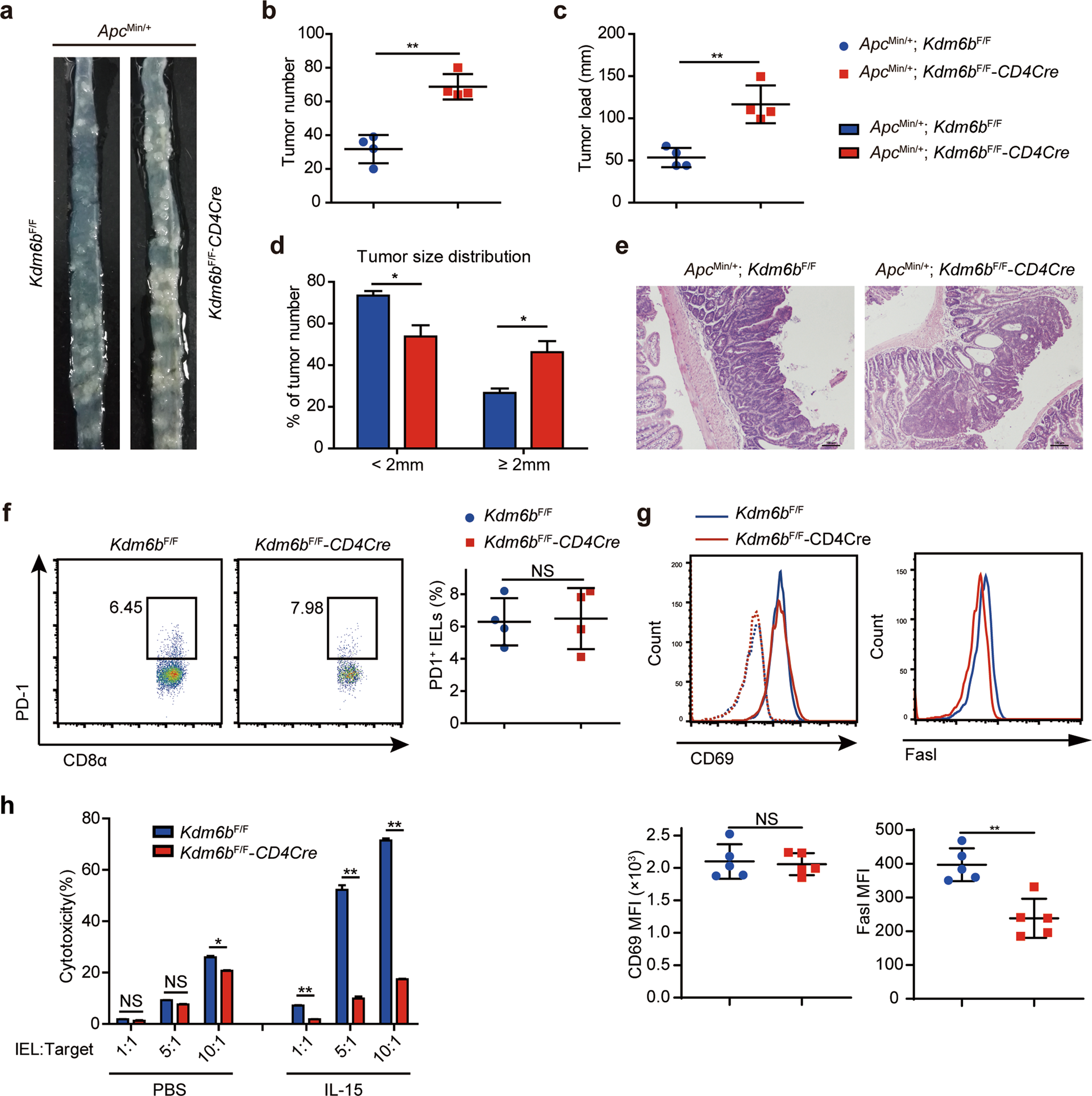
Fig. 8: Loss of Kdm6b inhibits the cytotoxicity of TCRαβ+CD8αα+ IEL.

a–c Macroscopic image (a), tumor number (b) and tumor load (c) of the small intestines of ApcMin/+; Kdm6bF/F-CD4Cre and ApcMin/+; Kdm6bF/F mice at 14–16 weeks of age (n = 4). d Histogram showing the tumor size distribution of small intestines from indicated mice (n = 4). e H&E staining of the representative small intestines from indicted group of mice (n = 4). f TCRαβ+CD8αα+ IELs from Kdm6bF/F-CD4Cre and Kdm6bF/F mice were stained with anti-PD-1 and evaluated by flow cytometry. Representative dot plots and statistical results are shown (n = 4). g Representative histogram showing comparison of CD69 and Fasl in TCRαβ+CD8αα+ IELs from Kdm6bF/F-CD4Cre and Kdm6bF/F mice as measured by flow cytometry (n = 5). Dotted lines represent isotype controls. h Histogram showing the cytotoxicity of TCRαβ+CD8αα+ IELs from Kdm6bF/F-CD4Cre and Kdm6bF/F mice against YAC-1 target cells at indicated cell ratios (IELs:YAC-1) with indicated stimuli.