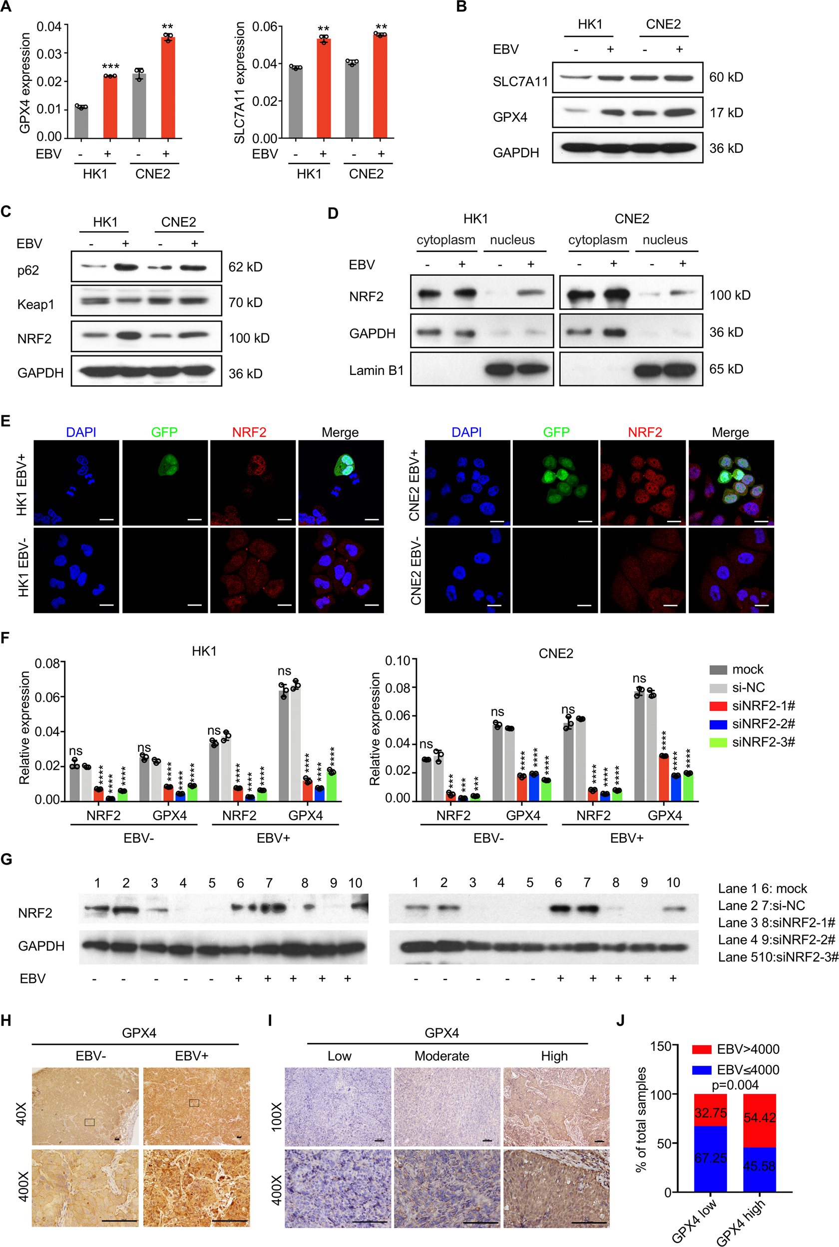
Fig. 2: EBV infection activates the p62-Keap1-NRF2 signaling pathway and induces high GPX4 expression in NPC cells.

mRNA and protein expression levels of GPX4 and SLC7A11 in EBV-negative and EBV-positive NPC cells were determined by RT–qPCR (A) (n = 3) and immunoblotting (B) (n = 3). C The p62-Keap1-NRF2 pathway was examined in EBV-negative and EBV-positive NPC cells by immunoblotting. D Cytoplasmic and nuclear proteins from EBV-negative and EBV-positive NPC cells were fractionated and detected by immunoblotting. Lamin B1 and GAPDH were used as controls for the nuclear and cytoplasmic fractions, respectively. E Immunofluorescence staining showing the localization of NRF2 in EBV-negative and EBV-positive NPC cells. mRNA and protein levels of NRF2 and GPX4 in EBV-negative and EBV-positive NPC cells were determined by RT–qPCR (F) (n = 3) and immunoblotting (G) (n = 3) after siRNA knockdown of endogenous NRF2. H GPX4 was highly expressed in CNE2 EBV + xenografts. I Representative images of immunohistochemistry staining showing GPX4 expression in paraffin-embedded tumor sections from NPC patients. J GPX4 expression in different groups according to EBV copy number in 181 NPC patients. Data are shown as the mean ± SD. **p < 0.01; ***p < 0.001; ****p < 0.0001; ns, not significant. A, F Two-tailed unpaired t test (F, compared to si-NC). J two-tailed Mann–Whitney test. Scale bars: 20 µm (E) and 100 µm (H, I).