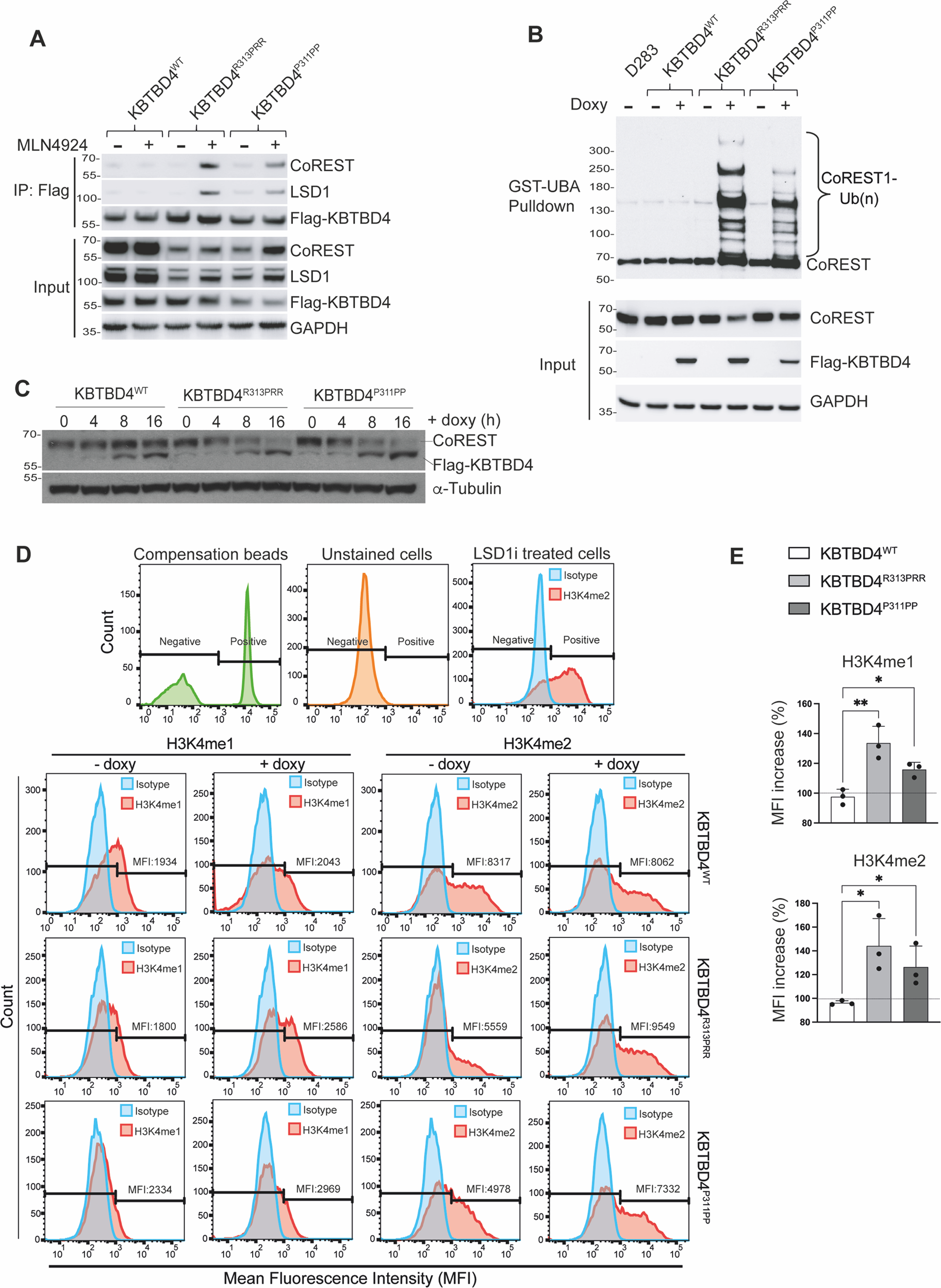
Fig. 2: Expression of KBTBD4 mutants in medulloblastoma cells promotes CoREST ubiquitylation and modifies epigenetic marks.

A D283Med cells expressing Flag‐KBTBD4WT, Flag-KBTBD4R313PRR or Flag-KBTBD4P311PP after doxycycline induction (1 µg/mL for 40 h) were treated with 100 nM MLN4924 for 4 h as indicated (+). After lysis, extracts were immunoprecipitated with Flag-resin and immunoblotted as indicated. B D283Med cells expressing Flag‐KBTBD4WT, Flag-KBTBD4R313PRR or Flag-KBTBD4P311PP were treated with doxycycline (1 µg/mL) for 16 h and lysed. Endogenous ubiquitylated proteins were isolated using GST fused ubiquitin binding domain UBAUbq and separated by SDS-PAGE. Isolated proteins were detected by immunoblot as indicated. All samples were treated with MG132 for 6 h. C D283Med cells containing Flag‐KBTBD4WT, Flag-KBTBD4R313PRR or Flag-KBTBD4P311PP were treated with doxycycline (1 µg/mL) for the indicated time (h = hours). Samples were separated by SDS-page and immunoblotted as indicated. D, E Flow cytometry analysis. D (Top three panels) Representative images showing the gating procedure where Negative and Positive gates were determined using 5 controls: Compensation beads (green), unstained cells (orange), cells stained only with secondary antibody (not shown), cells treated with LSD1 inhibitor followed by incubation with either isotype (Blue) or H3K4me2 (red) primary antibodies and secondary antibody. The remaining panels are representative images showing the results related to flow cytometry analysis of H3K4me1 and H3K4me2 in D283Med cells expressing Flag‐KBTBD4WT, Flag-KBTBD4R313PRR or Flag-KBTBD4P311PP after doxycycline induction (1 µg/mL for 4 days). E Bar charts showing the quantification of the analysis in D, plotted as percentage increase of the Mean Fluorescence Intensity (MFI) of positive cells where controls (- doxy) were set as 100% (dashed line). Data are presented as mean ±standard deviation (SD), with at least three independent experiments. P values (*P < 0.05 and **P < 0.005) were calculated by paired and two‐tailed t‐test.