Fig. 1: Inhibition of the Wnt/beta-catenin signaling enhances GC cells’ sensitivity to ferroptosis.
From: Wnt/beta-catenin signaling confers ferroptosis resistance by targeting GPX4 in gastric cancer

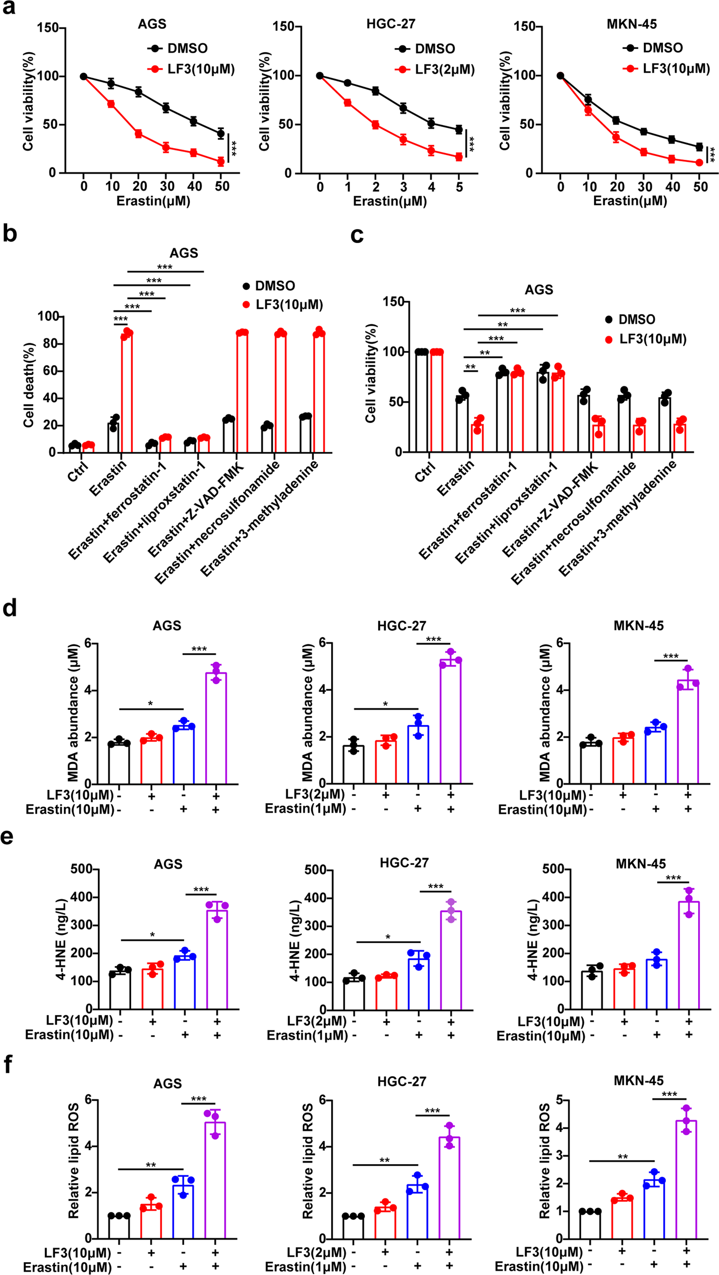
a Cell viability of indicated GC cells following treatment with erastin in the absence or presence of LF3 (AGS and MKN-45 for 10 μΜ, HGC-27 for 2 μΜ) for 24 h. b Cell death measurement of AGS following treatment with erastin (20 μM) in the absence or presence of ferrostatin-1 (2 μM), liproxstatin-1 (1 μM), Z-VAD-FMK (10 μM), necrosulfonamide (0.5 μM), or 3-methyladenine (250 μM) for 24 h. c Cell viability of AGS treated with erastin (50 μM) in the absence or presence of ferrostatin-1 (2 μM), liproxstatin-1 (1 μM), Z-VAD-FMK (10 μM), necrosulfonamide (0.5 μM), or 3-methyladenine (250 μM) for 24 h. d–f MDA (d), 4-HNE (e), and lipid ROS (f) measurements in GC cells following treatment with erastin (AGS and MKN-45 for 10 μM and HGC-27 for 1 μΜ) and/or LF3 (AGS and MKN-45 for 10 μΜ, HGC-27 for 2 μΜ). Data are presented as the mean ± SD of three independent experiments. The p-values in panels a, d, e, f were calculated using two-way ANOVA. The p-values in panels b, c were calculated by one-way ANOVA. *P < 0.05, **P < 0.01, ***P < 0.001.