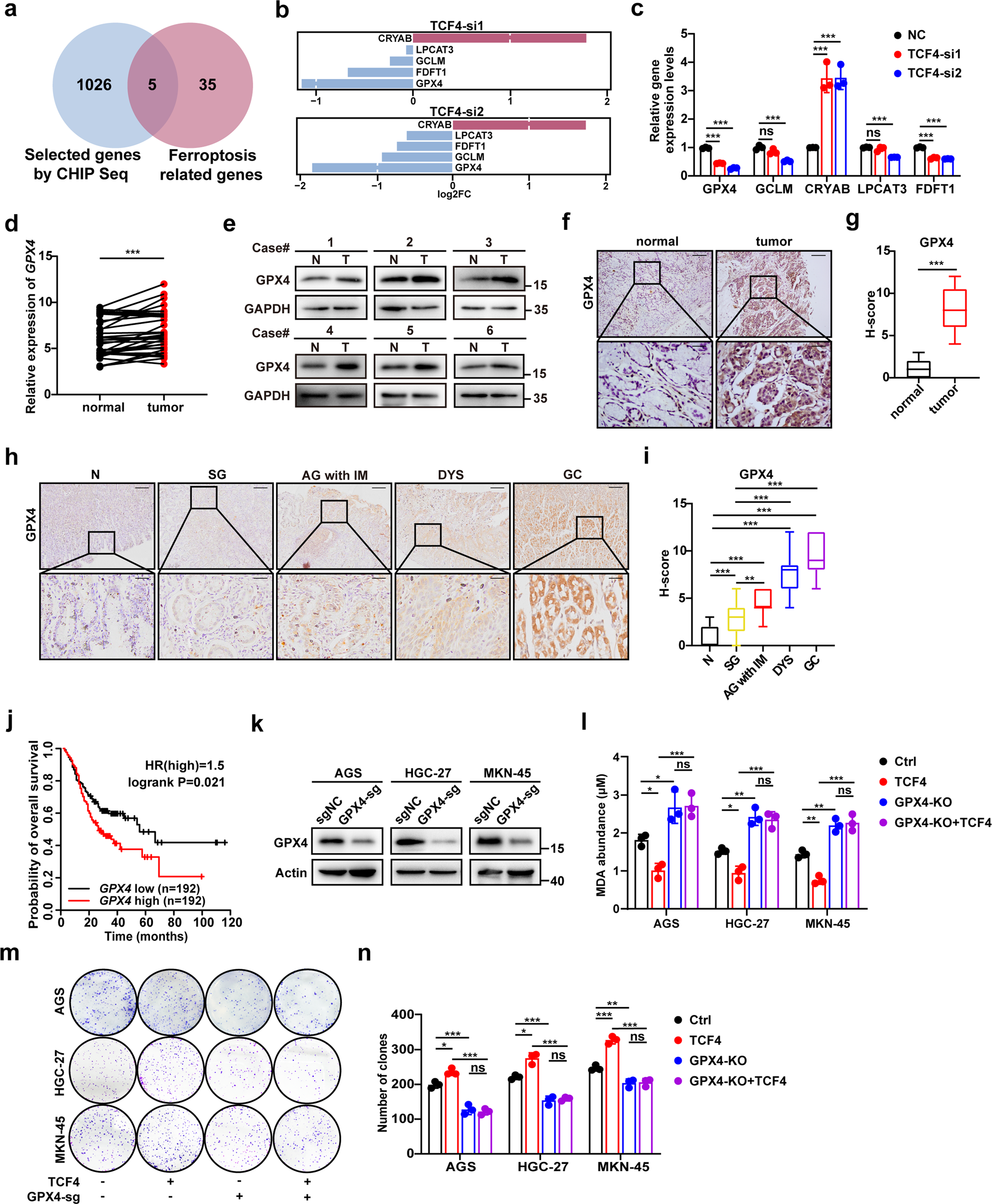
Fig. 3: TCF4 negatively modulates ferroptosis through GPX4 targeting.
From: Wnt/beta-catenin signaling confers ferroptosis resistance by targeting GPX4 in gastric cancer

a Venn diagram showing genes at the intersection of TCF4 bound promoters that were identified by ChIP-seq and previously reported ferroptosis-related genes. b Bar chart showing log2FC of the expression of five genes in TCF4 siRNA transfected HGC-27 cell. c Relative gene expression levels of GPX4, GCLM, CRYAB, LPCAT3, and FDFT1. d Q-PCR analysis of GPX4 mRNA expression in paired GC tissues and adjacent normal tissues (n = 34). e Protein expression of GPX4 in GC tissues (T) and adjacent normal tissues (N). f, g IHC staining (f) and H-score (g) for GPX4 in adjacent normal tissues (normal, n = 9) and GC tissues (tumor, n = 9). Scale bars: 200 μm (insets 50 μm). h, i IHC staining (h) and H-score (i) for GPX4 in N (normal tissues, n = 21), SG (superficial gastritis, n = 21), AG with IM (atrophic gastritis with intestinal metaplasia, n = 21), DYS (dysplasia, n = 25), and GC (n = 21) samples. Scale bars: 200 μm (insets 50 μm). j The overall survival for GC patients was analyzed using Kaplan–Meier curves (log-rank test; n = 384). k GPX4 protein expression in sgNC or sg-GPX4 expressing GC cells. l MDA production in GC cells expressing sgNC or sg-GPX4 and transfected with the TCF4-coding plasmid. m, n Colony formation of GC cells expressing sgNC or sg-GPX4 and transfected with the TCF4-coding plasmid. Data are presented as the mean ± SD of three independent experiments. The p-values in panels c, i, l, n were calculated by one-way ANOVA. The p-values in panels d, g were calculated by Student’s t-test. ns not significant, *P < 0.05, **P < 0.01, ***P < 0.001.