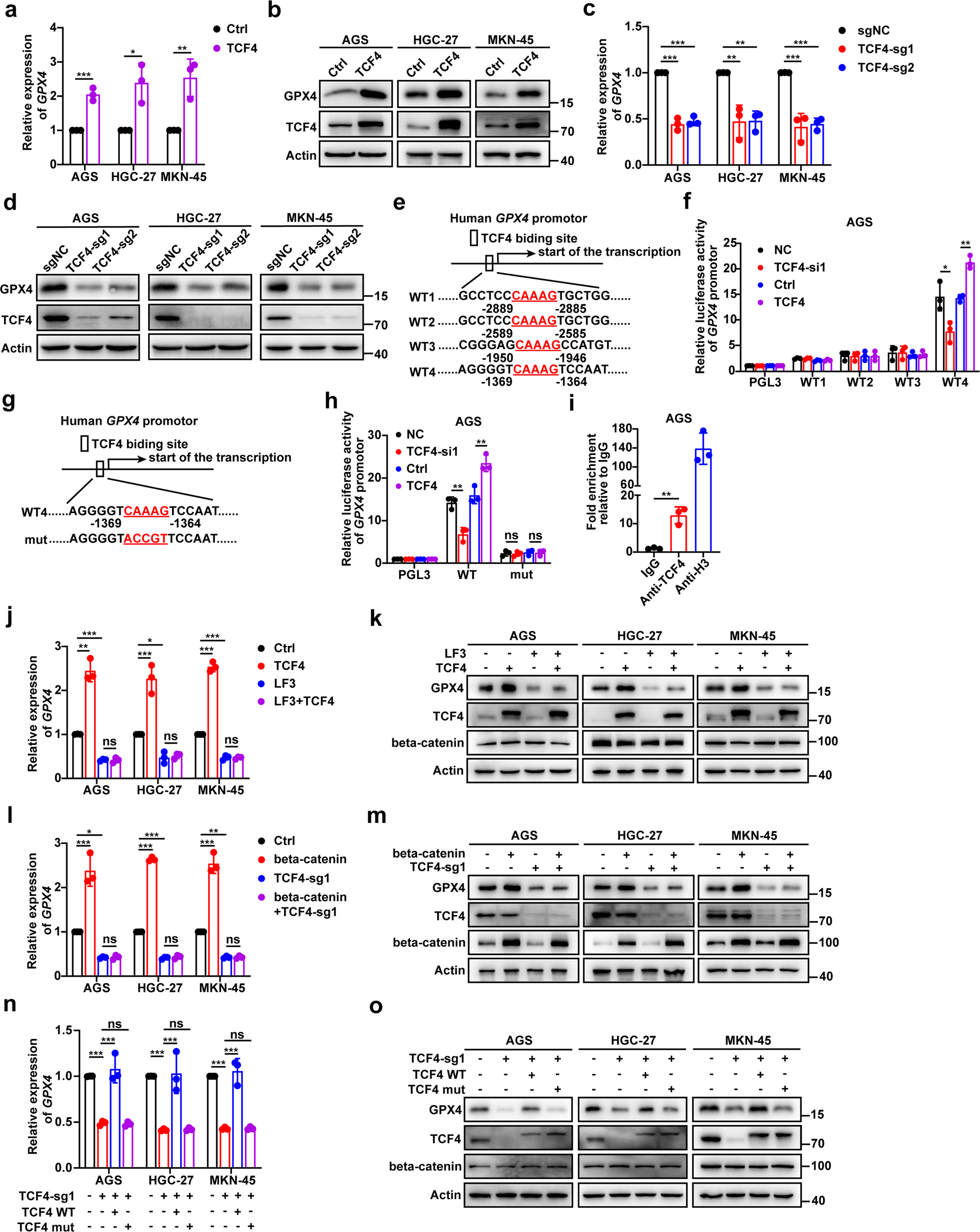
Fig. 4: The beta-catenin/TCF4 transcription complex promotes GPX4 expression.
From: Wnt/beta-catenin signaling confers ferroptosis resistance by targeting GPX4 in gastric cancer

a, b Q-PCR (a) and western blot (b) analysis of GPX4 mRNA and protein expression in GC cells transfected with TCF4-coding plasmid. c, d mRNA (c) and protein (d) expression of GPX4 in GC cells expressing sgNC or sg-TCF4. e The four possible TCF4 binding sites in human GPX4 promoter. f Transcriptional activity of GPX4 in AGS measured by the luciferase reporter system. g The TCF4 binding site in human GPX4 promoter and the corresponding base mutation (WT4, the binding site was intact; mut, the binding site was mutated). h Transcriptional activity of GPX4 in TCF4 knockdown or overexpressed AGS measured by the luciferase reporter system. i ChIP assay for TCF4 occupancy on the GPX4 promoter. ChIP was performed with chromatin derived from AGS. The final DNA samples were amplified by qPCR with pairs of primers as described in Materials and Methods. A histone H3 antibody was used as a positive control. IgG antibody was used as a negative control. j, k Q-PCR (j) and western blot (k) analysis of GPX4 expression in indicated GC cells following treatment with LF3 (AGS and MKN-45 for 10 μΜ, HGC-27 for 2 μΜ) and TCF4-coding plasmid. l, m mRNA (l) and protein (m) expression of GPX4 in TCF4-KO GC cells with or without transfection of the beta-catenin-coding plasmid. n, o Q-PCR (n) and western blot (o) analysis of GPX4 expression in TCF4-KO GC cells transfected with wild-type or mutant TCF4-coding plasmid (WT: the binding sites of beta-catenin and TCF4 were intact, mut: the binding sites of beta-catenin and TCF4 were mutated). Data are presented as the mean ± SD of three independent experiments. The p-values in panels a, f, h, i were calculated by Student’s t-test. The p-values in panel c were calculated by one-way ANOVA. The p-values in panels j, l, n were calculated by two-way ANOVA. ns not significant, *p < 0.05, **p < 0.01, ***p < 0.001.