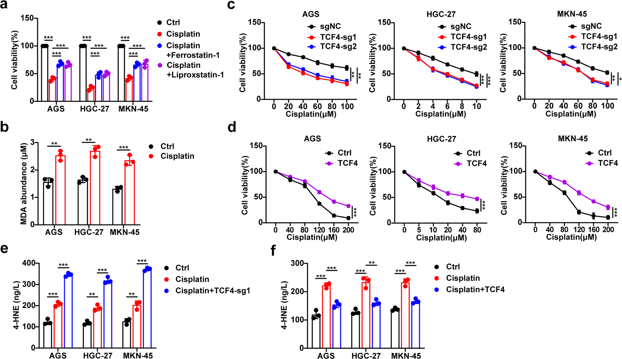
Fig. 5: TCF4 inhibition sensitizes GC cells to cisplatin-induced ferroptosis in vitro.
From: Wnt/beta-catenin signaling confers ferroptosis resistance by targeting GPX4 in gastric cancer

a Cell viability of indicated GC cells following treatment with cisplatin (AGS and MKN-45 for 100 μM, HGC-27 for 10 μM) and in the absence or presence of ferrostatin-1 (2 μM) or liproxstatin-1 (1 μM) for 24 h. b MDA production in GC cells followed by treatment with cisplatin (AGS and MKN-45 for 10 μM, HGC-27 for 1 μM). c Cell viability of GC cells expressing sgNC or sg-TCF4 and treated with different concentrations of cisplatin for 24 h. d Cell viability of GC cells transfected with control or TCF4-coding plasmid and treated with different concentrations of cisplatin for 24 h. e, f 4-HNE production in TCF4-KO (e) or overexpressing (f) GC cells treated with cisplatin (AGS and MKN-45 for 10 μM, HGC-27 for 1 μM). Data are presented as the mean ± SD of three independent experiments. The p-values in panels a, e, f, were calculated by one-way ANOVA. The p-values in panels c, d, were calculated by two-way ANOVA. The p-values in panel b were calculated by Student’s t-test. *P < 0.05, **P < 0.01, ***P < 0.001.