Fig. 6: TCF4 deficiency or Wnt signaling inhibition promote cisplatin sensitivity through ferroptosis in vivo.
From: Wnt/beta-catenin signaling confers ferroptosis resistance by targeting GPX4 in gastric cancer

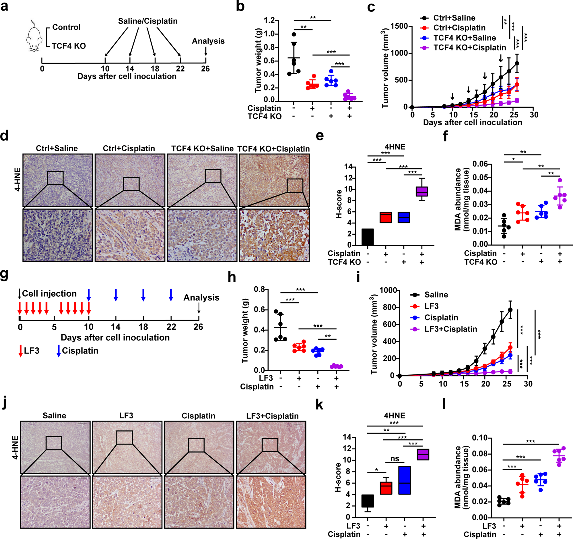
a Schematic description of the experimental design used to establish the animal model. b, c Tumor weight (b) and tumor growth curves (c) in the nude mouse xenograft model. d, e IHC staining (d) and H-score (e) for 4-HNE in xenografts. Scale bars: 200 μm (insets 50 μm). f MDA production in tumor tissues. g Schematic description of the experimental design used to establish the animal model. h, i. Tumor weight (h) and tumor growth curves (i) in the nude mouse xenograft model. j, k IHC staining (j) and H-score (k) for 4-HNE in xenografts. Scale bars: 200 μm (insets 50 μm). l MDA production in tumor tissues. Data are presented as the mean ± SD of 6 biologically independent animals. All p-values were calculated using two-way ANOVA. *p < 0.05, **p < 0.01, ***p < 0.001.