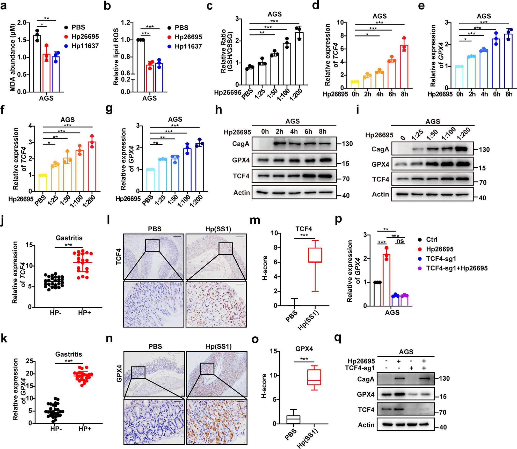
Fig. 7: H. pylori promotes cellular lipid peroxidation by upregulating GPX4 expression.
From: Wnt/beta-catenin signaling confers ferroptosis resistance by targeting GPX4 in gastric cancer

a–c MDA production (a), Lipid ROS (b), and relative ratio of GSH/GSSG (c) in AGS infected with H. pylori 26695 or H. pylori 11637 for 8 h (MOI = 200). d–g Q-PCR analysis of TCF4 (d, f) and GPX4 (e, g) mRNA expression in AGS infected with H. pylori 26695 at different MOI and time points. h, i Western blot analysis of TCF4 and GPX4 protein expression in AGS infected with H. pylori 26695 at different time points (h) and MOI (i). j Q-PCR analysis of TCF4 mRNA expression in H. pylori-negative (n = 25) or H. pylori-positive (n = 19) human AG samples. k Q-PCR analysis of GPX4 mRNA expression in H. pylori-negative (n = 28) or H. pylori-positive (n = 23) human AG samples. l, m IHC staining (l) and H-score (m) of TCF4 in normal (n = 8) or in Hp (SSI)-infected mice (n = 8). Scale bars: 200 μm (insets 50 μm). n, o IHC staining (n) and H-score (o) of GPX4 in normal (n = 8) or in Hp (SSI)-infected mice (n = 8). Scale bars: 200 μm (insets 50 μm). p, q Q-PCR (p) and western blot (q) analysis of GPX4 expression in H. pylori-infected TCF4-KO GC cells. Data are presented as the mean ± SD of three independent experiments. The p-values in panels a–g were calculated by one-way ANOVA. The p-values in panels j, k, m, o were calculated by two tailed unpaired Student’s t-test. The p-values in panel p were calculated by two-way ANOVA. ns not significant, *p < 0.05, **p < 0.01, ***p < 0.001.